南方网讯(记者/陈伟峰) 4月12日中午,“广州番禺发布”微信公众号发布消息,番禺区定于4月12日对全区16个镇街户籍人口、来番人员开展新一轮大规模核酸检测工作。全文如下:
因疫情防控需要,根据统一安排,番禺区定于4月12日对全区16个镇街户籍人口、来番人员开展新一轮大规模核酸检测工作。
一、检测对象:
全区16个镇街户籍人口、来番人员等(居家隔离和居家健康监测人员另行安排)。
二、检测时间:
全区16个镇街的检测时间为:2022年4月12日10:00时至22:00时(以各镇街实际安排为准)。
请市民们尽快前往就近检测点检测!
(以下检测点仅针对绿码人员,检测地点可能根据工作情况临时调整,请以实际安排为准)
石碁镇

新造镇

南村镇

化龙镇

石楼镇

市桥街

沙头街

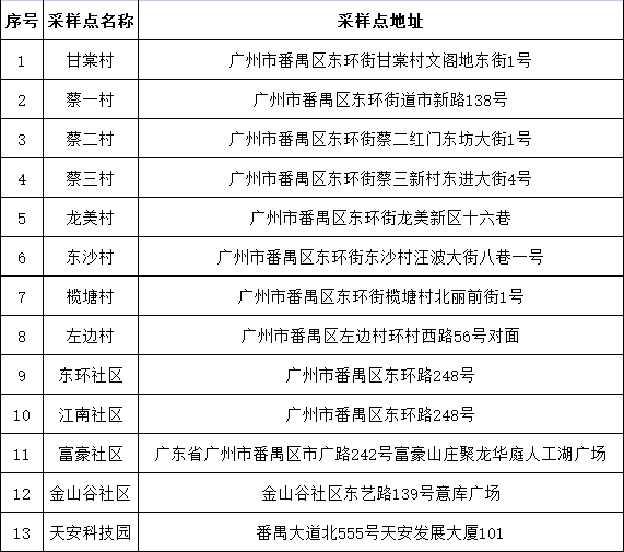
东环街

桥南街

小谷围街

大石街

洛浦街

石壁街

钟村街

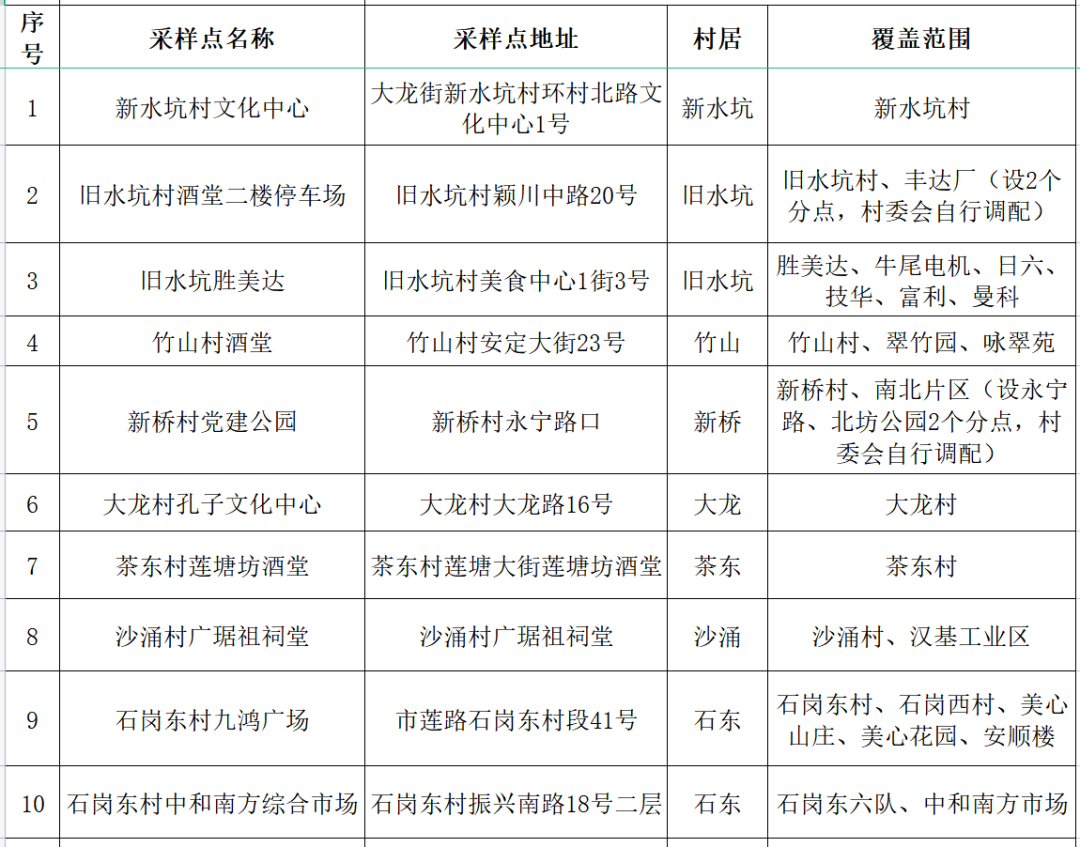
大龙街



沙湾街

以上检测点仅针对绿码人员,请持黄码以及收到短信提醒的市民朋友,到就近黄码核酸采样点进行核酸检测。
市民可以通过“番禺区核酸检测采样点地图”查询就近的核酸检测服务点。目前,“番禺区核酸检测采样点地图”已覆盖接入全区16个镇街核酸检测采样点信息,以便市民查询。
扫描二维码等方式进行登录,登录后选择采样点类型及镇街,确认好附近采样点,点击导航前往即可。

疫情防控仍需长期警惕,请广大市民朋友坚持戴好口罩,配合做好扫码、亮码、测温、健康监测等防控措施。如有发热、干咳、乏力、嗅觉和味觉减退、鼻塞、流涕、咽痛、结膜炎、肌痛和腹泻等十大症状,应做好防护措施,尽量避免乘坐公共交通工具,尽快前往就近发热门诊就诊。


