
记者10月31日从广东省公安厅、广东省交通运输厅获悉,“粤车南下”香港政策正式公布。
“粤车南下”香港政策分为香港口岸停车场政策和粤车进入香港市区两项政策,第一批先开放4个城市(广州、珠海、江门、中山),半年后推广到全省其他地市。2025年10月31日,《广东省机动车经港珠澳大桥珠海公路口岸入出香港口岸自动化停车场的管理办法》《广东省机动车经港珠澳大桥珠海公路口岸入出香港的管理办法》同时对外公布。
从2025年11月1日9时起,香港机场管理局开始接受广东私家车车主预约香港机场停车泊位申请
从11月15日零时起,获准的广东私家车车主可以驾车经港珠澳大桥珠海公路口岸驶入香港口岸自动化停车场
从2025年11月1日9时起至11月20日24时止,符合进入香港市区条件的广东私家车车主可以报名参加首批12月份受理名额(按每日受理100个、17个工作日计算,共1700个)的抽签
11月23日10时抽签、12月9日9时接受中签者申请
从12月23日零时起,获准的广东私家车车主就可于成功预约后驾车经港珠澳大桥珠海公路口岸驶入香港市区
内地居民持有居民身份证的,就可以为本人登记持有的1辆广东省机动车(车身大小不大于5.8(长)×2.05(宽)×2.05(高)米且含驾驶人座位数不超过9座的非营运小型载客汽车)申请,以“先到先得”方式预约停车场泊位。
对符合预约申请香港口岸停车场的广东省机动车,无需悬挂香港号牌,驾驶人无需换领香港驾驶执照,有效减少车主申办时间、降低费用成本。
推出泊位预约、海关边检备案同步办理的一站式预约平台,申请人通过“香港国际机场自动化停车场网上预约平台”实现申请材料一次交、跨部门一网办。
为便利申请人,香港机场管理局与香港保险公司合作在香港口岸停车场预约平台推出一次性(最短1天)第三者责任保险,供申请人选择购买。
广东(车长小于6米且不超过8座)车主年满18周岁、有内地居民身份证就可申请。相比其他车辆跨境通行政策,没有投资纳税、特定身份等条件限制。
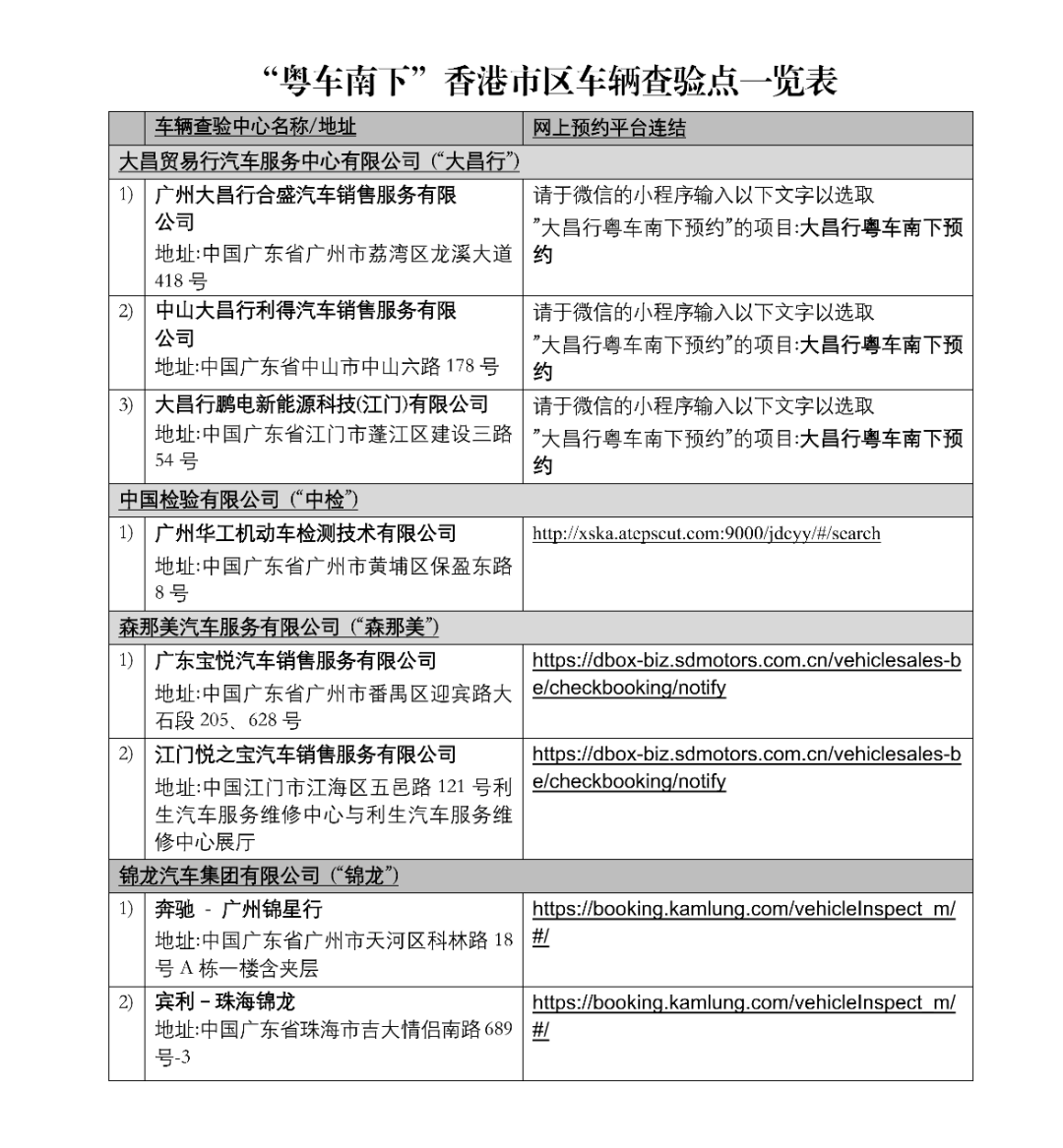
申请材料一次提交、跨部门网上申办。车主不用去香港,可就近到香港委托的查验点办理验车、经香港运输署指定信息系统办理香港牌证等手续,减少跨境跑动。依托粤港两地政府搭建的统一平台,共享接收由车主提交并经粤港两地政府主管部门核准的数据信息,无须车主亲自到窗口办理,全面实现无纸化、网上办。备案手续实现网上自动完成,免予车辆和驾驶人现场备案采集。内地驾驶人持电子出入境证件,可直接经大桥口岸车辆“一站式”通道自助查验通关。
根据粤港双方共识,政策实施初期,粤车进入香港市区的每个工作日受理车辆申请数量为100辆,以后根据实施情况逐步增加。由于符合条件的广东私家车数量较多,为体现政策公平性,申请车辆入境香港市区的,必须先报名抽签,中签后才能提交申请材料。
“粤车南下”香港市区政策申请受理名额抽签在政策实施初期以月为周期,每月抽签1次。“粤车南下”信息管理服务系统网站首页定期公布抽签安排。每月的20日24时为本周期抽签报名的截止时间,在截止时间前成功报名抽签并通过材料审核的,参加本期抽签。每周期首月的23日上午10时为抽签时间,如遇节假日,抽签时间则顺延至下一个工作日。中签名额通过计算机系统自动随机抽取产生。抽签结束当日,中签结果将在“粤车南下”信息系统网站首页公布。
获准的广东私家车入出香港口岸自动化停车场或者香港市区只能通行港珠澳大桥珠海公路口岸,不能通行其他公路口岸。进入香港市区车辆,必须同时悬挂广东和香港的机动车号牌,随车持有符合香港法规的有效车辆保险凭证以及展示相关许可证,单次在香港连续停留不得超过3天。
特别提醒,香港道路交通规则、驾驶习惯与内地存在较大差异,广东私家车车主及驾驶人在驾车驶入香港前,需要提前熟悉了解香港道路交通法律法规,提升交通安全意识,文明驾驶、安全行车。

申请材料:车主中华人民共和国居民身份证;中华人民共和国机动车登记证书;中华人民共和国机动车行驶证;车辆照片(车辆左前45度、右后45度);符合香港规定的第三者责任保险;驾驶人中华人民共和国居民身份证;驾驶人中华人民共和国机动车驾驶证;往来港澳通行证及有效赴港签注(驾驶人为乘机旅客时不适用),或者因公往来香港澳门特别行政区通行证及有效赴港签注(驾驶人为乘机旅客时不适用),或者中华人民共和国护照,或者中华人民共和国旅行证,或者中华人民共和国海员证,或者大陆居民往来台湾通行证及有效签注等有效出入境证件。
申请流程:登录香港机场管理局“香港国际机场自动化停车场网上预约平台”(网址:https://autoparking.hkairport.com)开立账户。准备相关材料,在“香港国际机场自动化停车场网上预约平台”提交预约申请及付款(含保险)。预约申请获批后,“香港国际机场自动化停车场网上预约平台”向申请人发送预约确认电邮。
申请条件:申请人须为年满18周岁的持有中华人民共和国居民身份证的内地居民,且为广东省机动车所有人。机动车符合条件的申请人可为本人登记持有的1辆广东省机动车申请经港珠澳大桥珠海口岸临时入出香港市区行驶的香港牌证。机动车为在广东省登记并领取有效牌证,车长小于6米且不超过8座(含驾驶人座位)的非营运小型载客汽车。每辆广东省机动车最多可以备案2名驾驶人,驾驶人备案后不得变更。驾驶人须为年满18周岁的内地居民,持有效中华人民共和国居民身份证,以及内地机动车驾驶证、香港正式驾驶执照,驾驶证准驾车型应当包括其申请的机动车类型。
申请材料:车主中华人民共和国居民身份证;中华人民共和国机动车登记证书;中华人民共和国机动车行驶证;驾驶人中华人民共和国居民身份证;驾驶人中华人民共和国机动车驾驶证;驾驶人香港正式驾驶执照;驾驶人往来港澳通行证或者因公往来香港澳门特别行政区通行证,以及有效赴香港签注等法定出入境证件。
申请流程:申请人(机动车所有人)办理广东省机动车经港珠澳大桥珠海公路口岸入出香港业务,需要访问“粤车南下”信息管理服务系统(以下简称“粤车南下”信息系统,网址:https://ycnx.singlewindow.gd.cn)进行用户注册。咨询热线:020-95198。“粤车南下”信息系统服务时间为8时30分至22时30分。

来源 | 南方网·粤学习
编辑 | 彭修雲


