根据《广东省教育厅等四部门关于印发〈广东省面向中小学生的全省性竞赛活动管理实施细则〉的通知》(粤教监管〔2022〕2号)精神,由主办单位自主申报,经组织专家严格评审把关,拟确定广东省创意机器人大赛等31项竞赛为2025-2028学年面向中小学生开展的全省性竞赛活动,举办时间原则上为2026年1月至2028年12月,在此期间每学年举办不得超过1次,累计不超过3次。现就相关信息予以公示,公示期为2026年1月5日至2026年1月11日(共7天)。
公示期内,如有异议,请以书面形式反映。以单位名义的需加盖本单位公章,以个人名义反映的应署真实姓名、身份证号,写明联系电话。反映情况的书面意见请于2026年1月11日24时之前通过信函邮寄、或者以电子邮件方式发送至电子邮箱,逾期及匿名反映不予受理。
通信地址:广东省广州市越秀区农林下路72号广东省教育厅校外教育培训监管处1710室(邮编:512000)
电子邮箱:gdxwpx@gdedu.gov.cn
附件:2025-2028学年广东省面向中小学生的竞赛活动白名单
广东省教育厅
2026年1月5日
附件
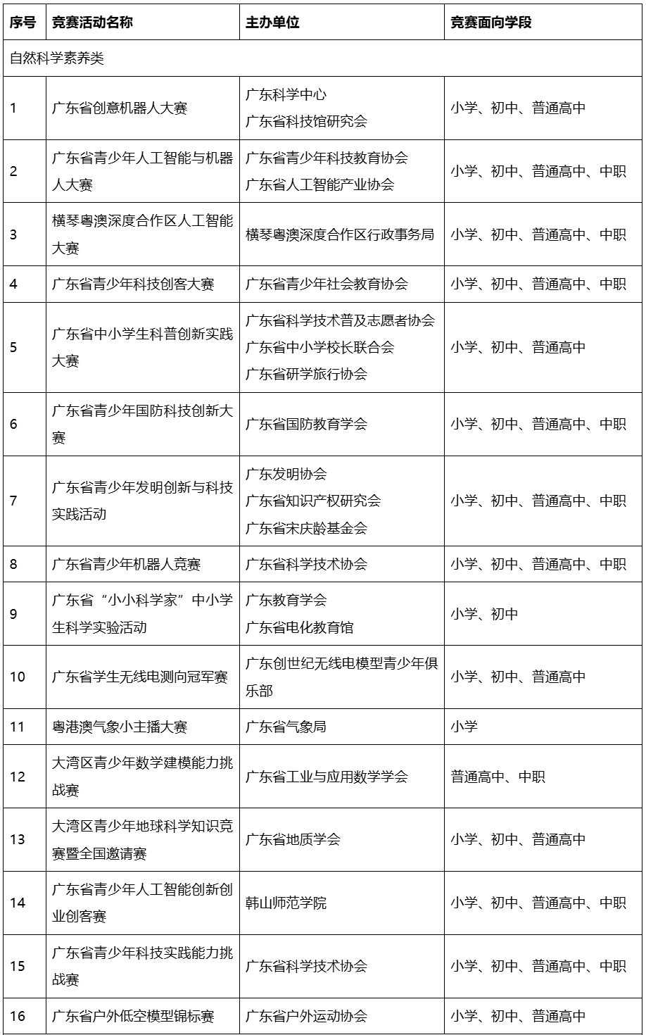
2025-2028学年广东省面向中小学生的全省竞赛活动名单


备注:以下单位已获得2025—2028学年面向中小学生的全国性竞赛活动广东省办赛授权。
1.广东省计算机学会:全国中学生信息学奥林匹克竞赛(广东赛区),竞赛面向普通高中;2.广东省航空航天学会:全国青少年无人机大赛(广东省赛),竞赛面向小学、初中、普通高中、中职;3.广东省电子学会:广东省青少年电子信息素养与智能创新大赛,竞赛面向小学、初中、普通高中、中职;4.广东省地震学会:全国中学生地球科学竞赛(广东赛区),竞赛面向普通高中;5.广东省航空联谊会:广东省青少年模拟飞行锦标赛,竞赛面向小学、初中、普通高中、中职;6.广东天文学会:广东省中学生天文知识竞赛暨全国中学生天文知识竞赛广东赛区预赛,竞赛面向初中、普通高中、中职;7.华南师范大学:全国青少年劳动技能与智能设计大赛(广东赛区),竞赛面向小学、初中、普通高中、中职;8.广东省数学会:全国中学生数学奥林匹克竞赛(预赛)(全国高中数学联合竞赛)广东省赛区,竞赛面向普通高中;9.广东省化学学会:广东省中国化学奥林匹克初赛(广东省赛区),竞赛面向普通高中;10.广东省动物学会 广东省植物学会:全国中学生生物学奥林匹克竞赛(全国中学生生物学联赛),竞赛面向普通高中;11.广东省物理学会:全国中学生物理竞赛(广东省赛区),竞赛面向普通高中;12.广东省环境科学学会 广东省水利学会 中山大学:全国中学生水科技发明比赛暨斯德哥尔摩青少年水奖中国区选拔赛,竞赛面向小学、初中、普通高中;13.广东省科学技术协会:广东省青少年科技创新大赛,竞赛面向初中、普通高中、中职。

