官方微信平台,点击上方欢迎订阅
妊娠期妇女是各类皮肤及呼吸道过敏症状高发人群。皮肤痒得睡不着、喷嚏一个接一个……想用药,又怕伤了宝宝,硬扛着又实在难受。
妊娠期,哪些抗过敏药物是相对安全且可以使用的呢?今天,小熊药师就来为大家解答这一问题。

抗过敏药物的种类繁多,常见的类型包括:抗组胺药、白三烯受体拮抗剂、肥大细胞膜稳定剂、糖皮质激素等。
对妊娠期妇女来说,目前没有绝对安全的抗过敏药。

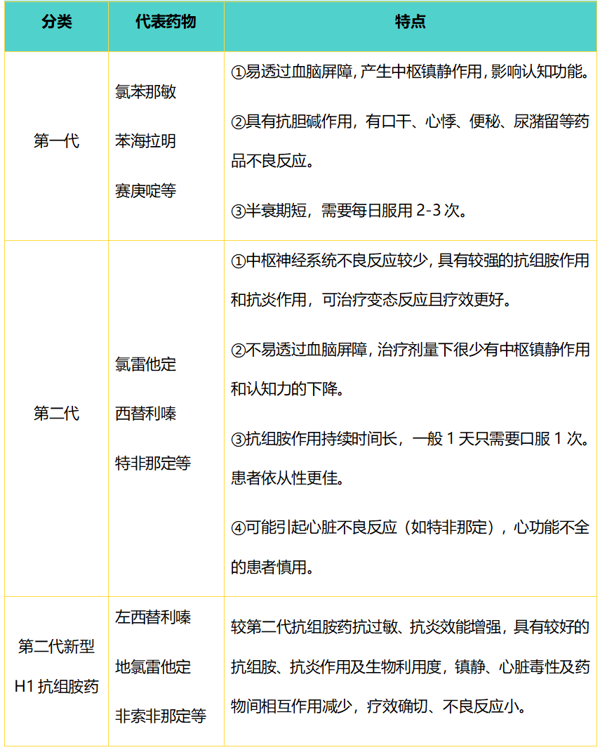
抗组胺药
抗组胺药指通过与组胺受体结合拮抗组胺作用的药物,即组胺受体拮抗剂。目前已经明确4种组胺受体:H1、H2、H3及H4,分别介导不同的生理学效应且有其相应的拮抗剂,可用于多种疾病的预防和治疗。
其中,组胺H1受体拮抗剂可以有效缓解组胺引起的皮肤瘙痒、红斑、风团以及鼻痒、流涕、喷嚏、眼痒、结膜充血等症状,是荨麻疹、过敏性鼻炎的一线治疗药物。
H1受体拮抗剂,主要包括以下三类:

如何使用抗组胺药?
根据美国食品药品监督管理局(FDA)的妊娠期安全性分级,可将药物分为A、B、C、D和X级,其安全性逐级下降,其中X级为孕妇禁用品种。
目前没有任何一种应用于妊娠期的抗组胺药被动物实验和临床试验证明对胎儿是绝对安全的,此类药物必须谨慎使用。

《抗组胺药在皮肤科应用专家共识(2017版)》及《中国荨麻疹诊疗指南 (2018版)》指出:目前没有属于A类的抗组胺药,妊娠期在权衡风险后应首选氯雷他定及西替利嗪。
大量关于氯雷他定和西替利嗪的研究显示,两者在妊娠期使用与出生缺陷风险的升高并没有关系。因此,妊娠期使用氯雷他定和西替利嗪相对安全。但对于因瘙痒影响睡眠的孕妇,第一代抗组胺药物氯苯那敏(扑尔敏)具有镇静作用,可睡前使用,临床研究数据支持较多,妊娠期可谨慎使用。

外用糖皮质激素具有抗炎、抗过敏的作用,可以减轻皮疹、水肿和缓解瘙痒。对于瘙痒严重者需在医生指导下合理选择外用糖皮质激素进行治疗。
多项研究表明,在妊娠期使用弱效或中效外用糖皮质激素制剂,如:0.05%地奈德、0.1%氢化可的松乳膏、0.1%的糠酸莫米松乳膏等,与胎儿生长受限、先天性唇裂、早产、死胎无显著关系。但妊娠期应避免使用强效/超强效糖皮质激素,如卤米松、丙酸倍氯他索等。
鼻用糖皮质激素对过敏性鼻炎非常有效,尤其有助于缓解鼻塞和鼻后滴漏。糖皮质激素喷雾剂是妊娠期中重度过敏性鼻炎的首选治疗方法,妊娠期应使用最低有效剂量,常见的药物有:布地奈德鼻喷剂、莫米松鼻喷剂和氟替卡松鼻喷剂。
研究表明,布地奈德鼻喷剂为妊娠期女性最佳推荐使用药物,其推荐剂量为每个鼻孔50μg,每天最多2次。
口服糖皮质激素
过敏性鼻炎的孕妇在妊娠期前3个月尽可能避免口服糖皮质激素,因为其可能增加胎儿唇腭裂发生的风险。
只有在鼻用激素或抗组胺药物治疗无效且症状严重时可短期口服糖皮质激素,首选泼尼松。因为胎盘上有11-羟基脱氢酶可将其降解,通过胎盘后仅10%进入胎儿体内。
总体而言,只有在鼻用激素或抗组胺药物治疗无效且症状严重时才考虑口服激素,特别需要注意评估风险/获益比。
其他抗过敏药
►白三烯受体拮抗剂:该类药物有扎鲁司特、孟鲁司特等,可以有效治疗变应性鼻炎,并且动物和人类研究显示,妊娠期使用该药不会增加先天性畸形的风险。
►肥大细胞膜稳定剂:色甘酸钠应用于黏膜表面时,只有极少量被吸收进入全身血液循环。鼻内给予色甘酸钠较为安全,可作为妊娠期轻度过敏性鼻炎的首选药物。

孕期使用抗过敏药物需要谨慎,但并不是完全不能使用。在医生的指导下,选择合适的药物和治疗方案,可以有效缓解过敏症状,同时保障孕妇和胎儿的健康。
本文的科普分享并不能替代专业医生的诊疗,孕妇若出现过敏不适症状,应及时前往医院,由专业医生进行诊断和治疗。
参考文献:
[1]Uptodate:妊娠期过敏性疾病的识别与处理
[2]温禾,姚煦.抗组胺药在特殊人群中的应用.中华皮肤科杂志,2016,49(09):669-671.
[3]谈桂其,翁智胜.妊娠特应性皮疹诊疗进展[J].临床皮肤科杂志,2020,49(12):759-761.
[4]王奎吉.妊娠期变应性鼻炎的治疗[J].中国中西医结合耳鼻咽喉科杂志,2018,26(03):182-184+193.
[5]李邻峰.抗组胺药治疗皮炎湿疹类皮肤病临床应用专家共识[J].中华全科医学,2021,19(05):709-712.
[6]李崇妮,赵长青,安云芳.组胺受体及抗组胺药的分类及其在变应性鼻炎中的应用[J].中国耳鼻咽喉颅底外科杂志,2021,27(04):372-377.
[7]霍记平,孙楚枫,杨树,等.妊娠期使用抗组胺药物的安全性探讨[J].药品评价,2018,15(02):11-15.
(上下滑动查看更多)

妇幼健康科普 · 2025年第230篇

供稿:药学部 王艳
编辑:陈文
责编:周密
审核:陈晓怡





