
很多人刚成为父母时
经常会问一个问题
“我的宝宝吃饱了吗?”
尤其是母乳亲喂和奶瓶喂养
宝宝表达饱足感的方式有微妙的差异
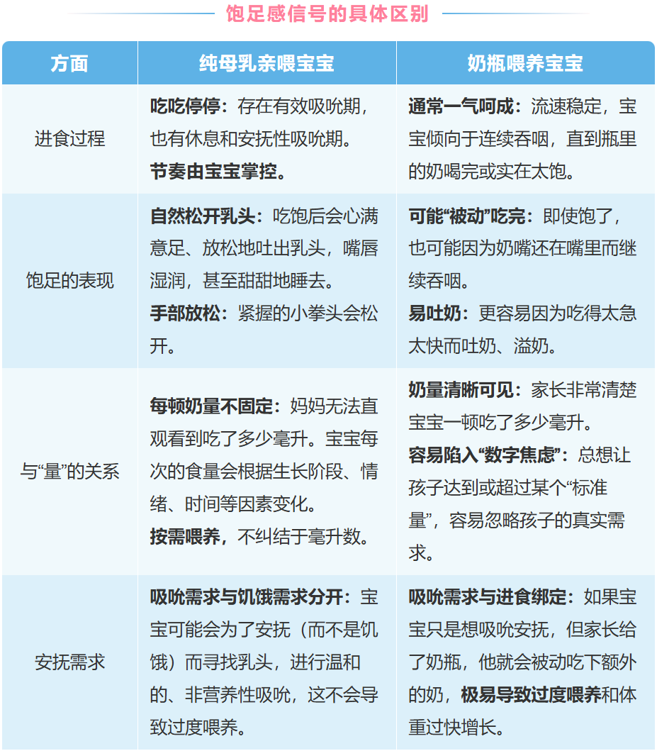
►母乳亲喂(宝宝主动):
①需要努力:宝宝必须用正确的衔乳姿势和有效的吸吮,才能刺激奶阵(喷乳反射),从而吃到乳汁。这个过程需要付出体力。
②自我调节:宝宝吃奶的速度和量是由他自己控制的。当他感觉累了或者吃饱了,就会自然减慢速度或停止吸吮,吐出乳头。奶阵之间的间歇也能让他感受饱腹感。
►奶瓶喂养(宝宝被动):
①流速恒定:奶瓶的奶嘴开口决定了乳汁流出的速度,通常是持续且稳定的,宝宝不需要费力就能吃到奶。
②容易过量:由于流速快且不费力,宝宝来不及感受“饱”的信号,胃就已经被填满了。喝奶瓶更像是一种反射动作,只要嘴里有东西,就会条件反射地吞咽。

►纯母乳喂养:
✅相信宝宝,相信乳房:遵循“按需喂养”的原则,而不是按时喂养。
✅看信号,别看钟表:观察宝宝早期的饥饿信号(如咂嘴、觅食),而不是等到大哭再喂。观察他的饱足信号(松开乳头、放松身体)。

(图片来自网络)
✅有效摄入的判断:大小便和体重增长是金标准。每天有6-8片湿透的尿布,大便性状正常,体重持续稳定增长,就说明宝宝吃够了。
►奶瓶喂养(包括瓶喂母乳):
✅采用“节奏式瓶喂法”:
①让宝宝半坐着,而不是平躺着。
②水平拿奶瓶,让奶液刚好充满奶嘴即可,而不是竖起来让奶流得太冲。
③每喝20-30秒,就轻轻抽出奶嘴,或将瓶身向下倾斜,让宝宝喘口气,感受一下是否饱了。
④让他决定结束:鼓励他吃够就扭头拒绝,不要强迫他“一定要喝完最后一滴”。
✅选择合适的奶嘴:使用低速奶嘴,模仿亲喂的流速。
✅区分饥饿和吸吮需求:如果宝宝刚吃完不久又闹着要嘴部安慰,可以尝试给他安抚奶嘴,或者抱起来安抚,而不是直接给奶瓶。


总 结
►母乳亲喂:宝宝的饱足感是自我调节的过程,他与妈妈共同协作,通过努力吃奶来获得满足,并自然停止。
►奶瓶喂养:宝宝的饱足感更依赖于看护人的判断,容易受到固定奶量和恒定流速的影响,需要家长格外留心放缓喂养节奏,观察宝宝的真实信号,以避免过度喂养。
无论哪种方式
理解并尊重宝宝的天生能力
都是实现科学喂养的关键




