5月4日,据“广东共青团”微信公众号消息,共青团广东省委员会、广东省青年联合会公示第二十五届广东青年五四奖章个人(集体)入围名单。
据悉,第二十五届广东青年五四奖章评选活动于2023年1月正式启动,团省委、省青联积极发动各方推荐优秀个人和集体参评,本届共有212名个人、122个集体申报参评。按照评选要求,经过资格审查、初评、复审考察等程序,并由相关专家、先进青年代表组成终评委员会进行终评差额评选,共40名个人、40个集体入围。现对入围个人(集体)进行公示。
如对公示的个人(集体)持有异议,请于2023年5月9日前向团省委组织部实名反映。反映形式为电话、信函、电子邮件,信函以到达日邮戳为准。
电话:020-87185617
电子信箱:tsw_zzb@gd.gov.cn
收件单位:共青团广东省委员会组织部
通信地址:广州市越秀区寺贝通津一号大院团省委
邮政编码:510080
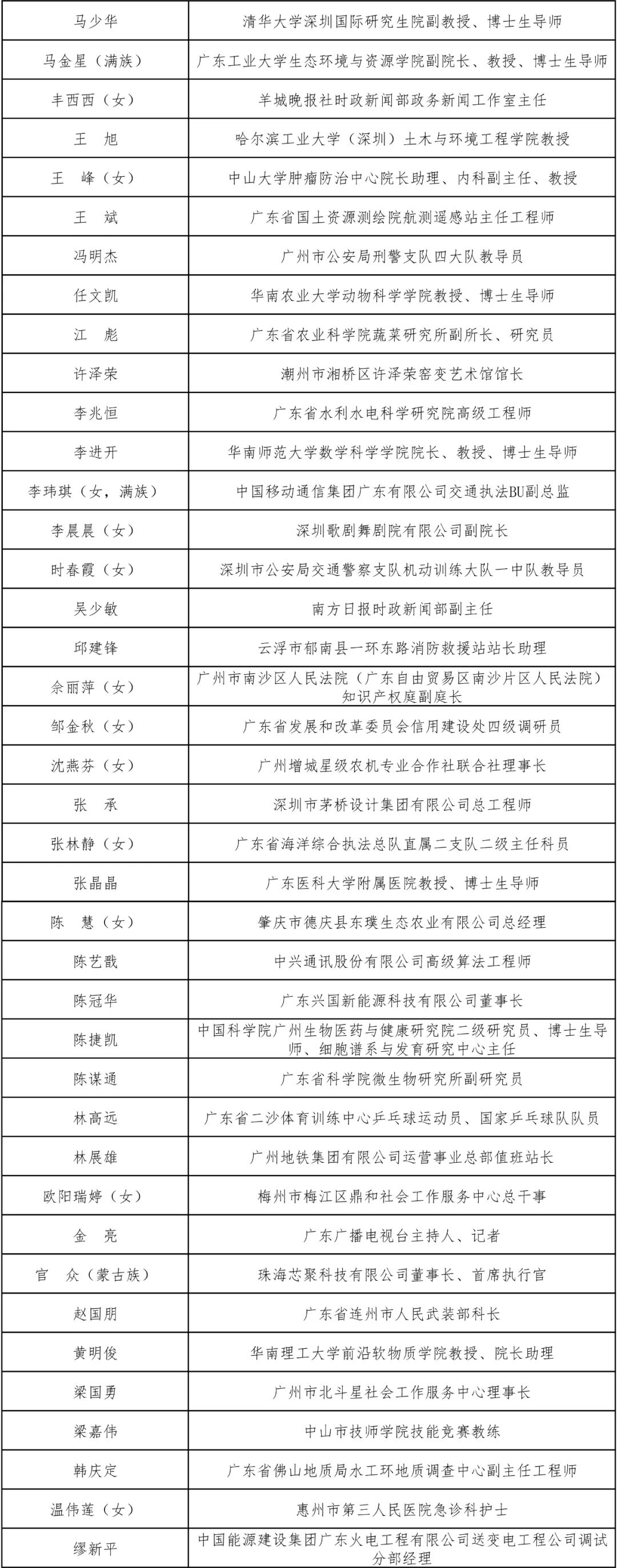
以下为公示名单:





