前言
一代代莲麻人在这块土地上繁衍生息、艰苦创业,孕育了不畏艰险、自强不息的精神底蕴,指引着莲麻人扎根热土、持续耕耘,浇灌出乡村振兴的繁茂图景。本馆通过展现莲麻村的发展历程与辉煌成就,让人们在铭记乡愁、追思先贤的同时,激励子孙后代在乡村振兴战略实施、粤港澳大湾区建设的践行之路上笃定前行,在中国式现代化的征程中行稳致远。
一、村庄介绍
(一)莲麻简介

莲麻村位于广州市从化区吕田镇,北靠韶关新丰、东连惠州龙门,是广州市最北的行政村。村域距广州市中心城区约128公里,距离从化城区约68公里,距离吕田镇圩约14公里,105国道南北向穿村而过,大广高速地派出入口距村仅5公里,对外交通便捷。村域总面积41.2平方公里,共有11个经济社,441户约1598人。
党的十八大以来,莲麻村坚持以习近平新时代中国特色社会主义思想为指导,深入践行“绿水青山就是金山银山”发展理念,以特色小镇建设为载体,深挖红色资源,依托黄沙坑革命旧址,建成全省首个党章学堂,打造广州市反腐倡廉教育基地、穗北党性教育现场教学点等阵地;厚植绿色底蕴,创新发展莲麻酒产业,建成酒文化研学示范点;深化村企合作,盘活近3000平方米闲置泥砖房,形成以“华夏莲舍”为核心的民宿集群及丰富的餐饮、农特产品业态,引进天源长寿村矿泉水厂落地试产;保留流溪古法造纸遗址,推进非遗传承。莲麻村成功构建了生态宜居、产业兴旺、乡风文明的乡村振兴新格局,先后荣获“全国文明村”“全国先进基层党组织”等7项国家级荣誉及53项市级以上表彰,被认定为省级“一村一品、一镇一业”专业村(休闲农业),入选广东省“百千万工程”首批典型村,成为全省乡村振兴的典范。
(二)历史变迁
明代以前,莲麻村便有人类居住。瑶族中的过山瑶分支,曾是莲麻村的原住民,后迁移他处。清朝时期,客家人迁居渐多,形成了如今莲麻村的雏形,属广州府从化县流溪堡纸峒陈瑞甲。民国时期属粤海道从化县北区。1949年后,属广东省北江临时行政委员会从化县北区吕田乡。1956年,属韶关专员公署从化县吕田乡,称莲麻合作社。1958年,属从化县吕田公社,称莲麻大队。1959年,属佛山专员公署从化县吕田公社,称莲麻大队。1960年,属广州市从化县吕田公社,称莲麻大队。1983年,属从化县吕田区公所,称莲麻乡。1987年,属从化县吕田镇,称莲麻村。1994年,属从化市吕田镇,称莲麻村。2014年,属广州市从化区吕田镇,沿用莲麻村至今。
(三)姓氏宗族
莲麻村姓氏结构多元,主要由黄、赖、马、潘、冯、罗、曾、陈、姚、钟、路、夏等十二大姓氏组成,各宗族在不同自然村聚族而居,分布格局清晰:其中三水村聚居着黄、赖、马、潘、冯、罗姓;莲麻坝生活着潘、罗、曾、陈、姚姓;打古岌为潘姓世居之地;河洞则有陈、钟、谭、潘姓族人居住;车步主要是路、陈两姓;黄沙坑以黄姓为主,此外村内还分布有夏姓居民,各姓氏在此繁衍生息,共同构成了莲麻村丰富的家族谱系。
(四)风土人情
1、莲麻由来
一说是源于山上叫“莲麻”的一种高大乔木,开细花,夏日飘香,秋日结果。一说是麻同南粤古壮语之“麻”,与尚狗有关。《中国民俗通志·民间文学志》中关于神话研究的理论认为,崇拜狗图腾,是狩猎经济的遗俗,“犬是某些南方少数民族的图腾动物”。还有一说是莲麻河发源于从化、新丰、龙门三地交界的小罗山麓,流经全村,因此村因河得名,又有说河因村得名。

2、自然村落


3、红色印记
(1)莲麻坝党支部(1941年春成立)
莲麻坝党支部书记兼组织委员由陈洁担任,副书记由陈运锦担任。陈洁(1915—1962),又名陈景渐,从化吕田莲麻村人。1940年6月加入中国共产党。新中国成立前先后任从北(吕田)第一个党支部委员、莲麻坝党支部书记兼组织委员、从北区委委员等职务。1947年至1949年初,带领工作队在吕田一带发动群众推翻国民党的保甲基层组织,成立各村的政权和农会。1953年4月,任中共从化县委宣传部副部长;1954年5月,任从化县人民政府县长;1955年2月,调离从北。之后还担任过粤北行署交通办主任、中共韶光航运局党委书记、肇庆有色金属公司工会主席等职。1962年,在肇庆病故,享年47岁。

陈洁
(2)发展从北党组织活动中心
1942年春,中共从潖区工委副特派员李云,以教师身份与当地乡绅出面捐款,将吕田莲麻小学扩建为第一保国民学校,以此作为从北党组织活动中心。

(3)东江纵队三支三团
交通总站
1947年,东江纵队三支三团在车步路华家设置三团交通总站。总站长由陈彬负责,以后陆续成立了6个分站,形成了一个星罗棋布的交通情报网,使三团的军事及其他行动取得主动权。

税站
1946年至1949年间,东江纵队三支三团在吕田建立税站,其中北站设在莲麻坝。潘池、巢旺等担任过站长。税收主要来源是来往交易的布匹、杂货、生猪、药材、烟草等交易税。

巢旺
医站
东江纵队三支三团的医站设在黄沙坑与打古岌之间的深山老林里。开始由黄锦任站长(1948年后交给朱慧娟)带着路日、朱慧娟等4人,以后陆续发展到20多人,大都是附近的农村妇女。在环境极其简陋的茅棚,药物及设备十分缺乏的情况下,医好了近百名伤病员,其中有被打穿小腹、粉碎性骨折、背胸受伤等重伤员。
(4)东江纵队从化大队活动基地
1945年7月,东江纵队认为从北地区是一个开展游击战争的理想基地,留下陈江天和20多名武装骨干,组成从潖支队从化县独立大队(简称“从化大队”),以黄沙坑等村庄为基地,活动于从北地区。1946年11月恢复武装斗争后,黄沙坑仍为游击队主要根据地之一。1957年,黄沙坑被评划为抗日战争根据地。2015年由从化区武装部授予东江纵队从化大队活动基地牌匾。

黄沙坑革命旧址
杨梅潭伏击战
1948年12月10日,东江支队三团马达、丘松学和江北支队黄庄平等在吕田莲麻的杨梅潭地段设伏,打了一场歼灭战,生俘从广州到新丰赴任的新丰县县长张汉良,并击毙国民党兵16人,俘虏40多人。北江支队三团谭伙、严李保、罗房新牺牲,叶发、林伙荣、林观仁负伤。

杨梅潭伏击战战场
实物档案:

当时《华商报》有关杨梅潭战斗的情况报道
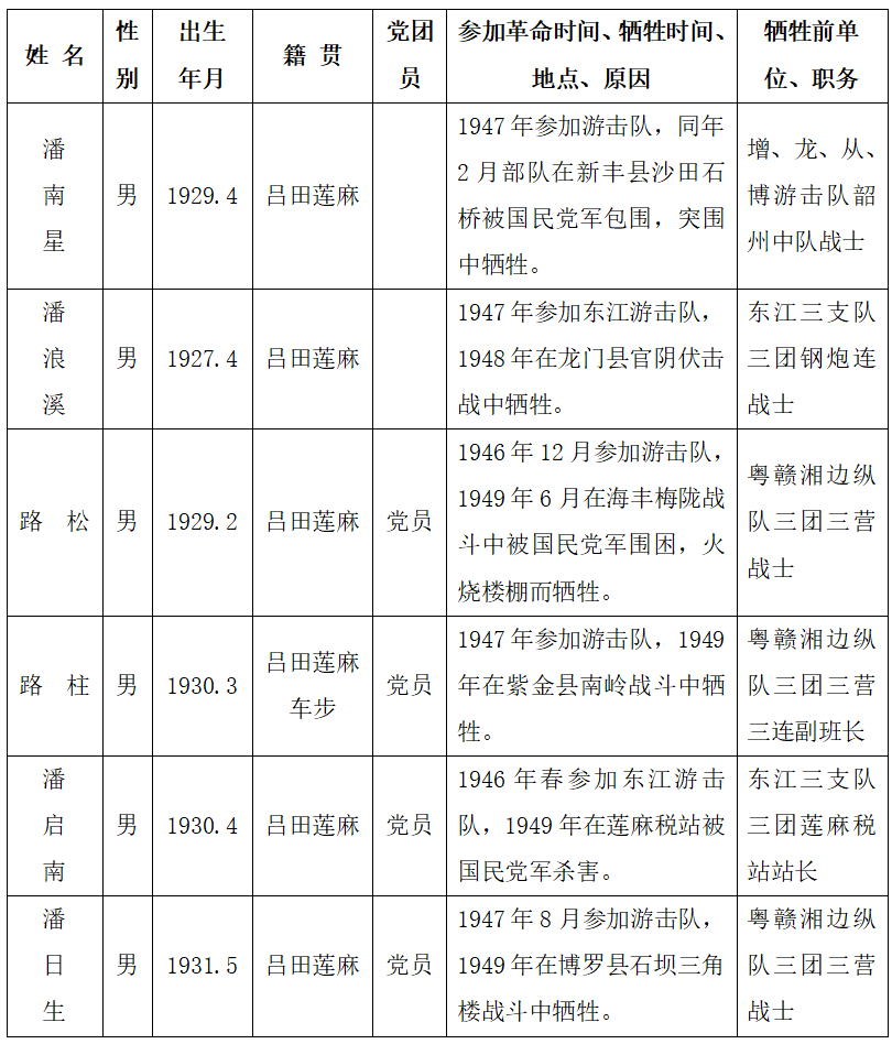
解放战争时期吕田莲麻籍烈士

1993年7月19日,广州市政府批准吕田镇莲麻村为解放战争游击根据地。
三、 农村土地制度变革各时期的发展情况
(一)农村改革
1951年,从化县土地改革委员会成立,随后在县内各区、乡相应成立土地改革领导机构,标志着土地改革运动的开始。吕田作为从化第三批土改对象,1953年内土改结束,从根本上解放了农村生产地。1980年,家庭联产承包责任制迅速推广。1983年全县2691个对全部实行联产承包责任制,全县农村第一轮联产承包责任制基本完成。2000年,第二轮联产承包责任制完成。1980年,家庭联产承包责任制迅速推广。1983年全县2691个对全部实行联产承包责任制,全县农村第一轮联产承包责任制基本完成。2000年,第二轮联产承包责任制完成。

(二)小水电建设
从化县水力资源丰富。自1959年,从化县展开了兴建小水电的热潮,为发展地方经济创造了有利条件。到1985年止,全县小水电装机容量已达2.86万千瓦。莲麻河是从化境内的第三大河,莲麻村充分利用水利资源发电,小水电站建设工作出色。1970年6月,从化县政府在莲麻召开了一次小水电建设的现场会。1975年,莲麻村委会在杨梅潭地方建设一座小水电发电站,装机1台,单机容量75千瓦,水头7米,流量1.8立方米/秒,年发电量24万千瓦时。1982年,莲麻村修建了村办六角水水电站,装机2台,容量90千瓦,年发电10万千瓦;同年,莲麻村又修建了民营联队水电站,装机2台,容量150千瓦。

(三)新法养蜂
养蜂历来是从化人的家庭副业。20世纪五六十年代,从化新法养蜂的技术和经验,得到省和国务院的肯定,全国养蜂会议曾两次在从化召开。莲麻村作为主要养蜂地之一,1979年开始养蜂由集体走向个体,出现大批养蜂专业户。

70年代从化养蜂场景
四、乡村振兴
(一)党建引领
进入新时代,莲麻村党总支部始终围绕“党建引领乡村振兴”的工作思路,以红色引擎驱动绿色发展,坚持“二次创业再出发”,积极探索“绿水青山”转化为“金山银山”的新路径,团结带领全村党员群众攻坚克难、真抓实干,各项工作取得成效。
莲麻村党总支部坚持把党的创新理论送到田间地头,创新搭建“莲麻大舞台”、新时代文明实践站、党建服务站等阵地,邀请当地致富模范、农技能手、德孝乡贤等“开讲”,理论连着案例,故事融合体会,用沾满泥土气息的话语让党的创新理论“飞入寻常百姓家”,组织开展理论宣讲百余场,受众人数超过1万人次。
莲麻村党总支部大力实施“强基固本”锻造工程,锻造乡村振兴坚强战斗堡垒。扎实开展“一访二学三问四带五评”主题党日活动、农村党员全员素质提升行动等17个行动,推动党支部全面进步全面过硬。

莲麻村党建引领乡村振兴作战图

“一访二学三问四带五评”主题党日活动
创建“党群心连心 干群手牵手”党员联系服务群众网格,为每位党员干部划分了“红色责任田”,每名党员挂钩联系8—13户群众,扎实开展走村入户为群众办实事活动。

创建“党旗引领+头雁示范+党员带头+全民参与”模式,组建了农村人居环境整治党员先锋队和莲麻巾帼服务队,建立常态化清洁机制,发布《人居环境整治提升倡议书》,每周组织党员、村公司成员与群众共同深入各经济社开展卫生清扫,充分调动村民的主动性与积极性,让人居环境整治成为全村共识。

党员先锋队开展人居环境整治活动
村党总支部切实推动党员带富致富,党员带头建成第一批民宿,引领本村农户发展民宿28家,打造山茶、头酒等“一村一品”,带动300多名村民原地就业,推动莲麻村2023年集体收入达175万元,村民人均收入达3.5万元,吸引了30%的莲麻村外流人口回流创业,打通了绿水青山向金山银山的转变通道。2021年,莲麻村党组织获评“全国先进基层党组织”。

2021年,莲麻村党组织获评“全国先进基层党组织”
莲麻村党总支部串联黄沙坑革命旧址、古官道廉洁教育基地等节点,打造集理论教学、实景体验、生态休憩于一体的复合型教育场景,推动党章党史与特色小镇建设深度融合,让红色文化浸润人心。2024年,在原有廉洁文化项目基础上,莲麻村新增“广州市反腐倡廉教育基地”牌坊、“一门三进士 满门皆清廉”、“一尘不染 奉献钱粮”等特色节点。

2024年,莲麻村新增“广州市反腐倡廉教育基地”牌坊
(二)生态宜居
实施乡村振兴战略以来,莲麻村的生态宜居建设迅速开上了“快车道”,四面八方的游客慕名而来,“绿水青山”逐渐转变成“金山银山”。

1、完善基础设施
莲麻村全面完善了道路、停车场、综合服务楼等基础设施。给经济社社道安装路灯,为村内文化活动室购买设备,保障基本公共服务逐渐向从化城区对标看齐。修缮中二社、水中桥护墙,维修加固莲麻河丙石段受损河堤、投入“百千万工程”建设资金30万元修建车步经济社社道、重建车步社至塘基村塌方路基、加固隐患绿道,全方位保障村民及游客出行安全。


2、美化村容村貌
莲麻村引入企业入驻,重点打造莲麻特色商业街、十里画廊绿道等旅游景观,整饰房屋外立面,提升整个乡村“颜值”。

3、深化环境整治
莲麻村组织开展“四边”环境整治专项行动,全面提升区域环境面貌;组建专业保洁队伍,制定保洁工作流程和标准,保障莲麻小镇运营;发动党员干部带动村民每周开展“人居环境整治”活动,推动“洁净美家园”成为村民自觉行动。

(三)乡风文明
莲麻村根植文化沃土,充分挖掘继承红色、客家文化,大力抓好农村精神文明建设,积极动员广大干部群众参与文明村镇创建活动,培育文明乡风,不断提高精神文明创建实效。
1、发挥新时代文明实践站文化阵地作用
打造高素质志愿团队,开展扶老助学、银龄行动等志愿服务,广泛开展“最美庭院”“最美家庭”“最美民宿”等创建活动;做好村民教育,举办各类教育活动,提高村民素质,发挥村民参与村务建设和推动莲麻小镇可持续发展的主动性积极性。

2、共庆美好节日
莲麻村在端午、中秋等传统节日,组织开展与民俗有关特色活动,凝聚乡情;在妇女节、教师节等节日策划主题活动,致敬先进,涵养文明乡风。

端午主题活动

2025年“心动三月 与你相莲”妇女节活动
3、打造特色品牌,培育文化动能
莲麻村充分挖掘村内文化资源,设计莲麻特色品牌logo与吉祥物“小红”“小绿”,打造莲麻主题邮局,推出“莲麻明信片”“莲麻邮票”等文创产品,有序构建带有莲麻印记、充满莲麻特色的品牌体系。

4、活化非遗记忆
莲麻村是流溪古法造纸技艺的重要传承基地,在车步经济社,至今仍保留着浸竹池、抄纸池遗址。如今,这些遗址成为研究流溪古法造纸技艺的重要实物依据,莲麻村正在推动流溪古法造纸申遗,打造“造纸研学”新路线。

5、构建文化共同体
莲麻村与广州美院、社科院等共同建设课题组,成立嗡嗡学堂,开展嗡嗡队美育活动。分别围绕红色故事、客家技艺、非遗体验、民间土作等主题,让莲麻孩童学习最朴实的知识技能,感受最本真的童趣快乐。将民宿、餐厅打造成乡村美术馆,举办乡村美育节,培育乡村新民俗,持续增强村民文化发展能力,推动莲麻特色文化体系构建。

6、拥军优属
莲麻村厚植尊军崇军氛围,将拥军优属纳入村规民约;定期走访退役军人家庭,了解其生活近况和需求;助力退役军人培育特色酒坊等创业标杆,举办交流研讨活动,组织退役军人外出学习,赓续莲麻红色精神。

7、守护孩子成长
莲麻村高度重视村内教育事业,安排惠民大巴,保障村内孩童平安上学路;设立村级奖学金,2025年春季为9名学子发放共5000元奖励。

8、心系老年群体
莲麻村针对村内老人开展多样化关爱活动,如免费体检、健康讲座、节日慰问、元旦村晚等,让老人们在丰富活动中感受快乐,安享幸福晚年。

2024年“红色领航 绿色发展”敬老主题元旦村晚

2025年“花开流溪 小镇村晚”敬老主题元旦村晚
9、外出看世界
莲麻村定期组织村民代表、致富带头人等外出学习,走进先进乡村、特色企业,学习产业发展、乡村治理等经验,学习新思想、新方法,为莲麻村发展注入新动能。

(四)特色发展
党的十八大以来,新产业新业态蓬勃涌现,已经成为农业农村发展新活力和新动能的重要来源。从化实施特色小镇发展战略,莲麻村成为广州特色小镇建设的首个试点村,以“红色+绿色”旅游为特色进入发展的快车道。
1、深耕红色资源
在上级支持下,依托黄沙坑革命旧址,建成全省首个以党章宣传教育为主题的“党章学堂”,将红色文化融入“莲麻小镇”研学路线,常态化开展研学活动。联动周边村红色资源打造“红色+”融合发展区,建成穗北党性教育现场教学点和穗北红色户外课堂,推行“七个一”体验式党性教学,将党章党史与特色小镇建设、村史馆、古官道廉洁教育基地相融合,以红色研学带动消费升级。2023年7月1日,接收研学团队36个,合计1300余人,创莲麻小镇单日接收游客量历史新高。2021年以来,累计接待参观15万余人次,2900余批次,实现收入超500万元。

党章学堂
2、莲麻小镇运营数字化建设
开发莲麻小镇研学项目预约小程序,提升村公司线上运营能力和运转效益,创建莲麻小镇微信公众号,设计莲麻小镇全新路线宣传折页,加大莲麻文旅产业对外宣传力度,进一步扩大莲麻小镇品牌辐射范围。

3、莲麻特色酒文化产业
上百年来,莲麻村四面环山,昼夜温差大,酿酒御寒,村民几乎家家都会酿酒,称为“莲麻头酒”。莲麻村立足莲麻特色酒文化,扩大莲麻酒产业规模,优化莲麻酒坊点位布局。自“百千万工程”实施以来,推进“莲麻酒业洞藏五粮酒——洞见”品牌建设,推动山香酒坊新增投资150万元扩建至1000平方米,预计日产量可达1000斤,大垯古寨新增投资800万元升级,扩建160平方米,日产量提升至600斤。设计酒文化研学路线,将红色研学客流转化为消费动力,让酒文化成为莲麻小镇特色旅游亮点,酒窖成为热门打卡景点。

4、客家民宿
迎合传统民宿和原生态乡村环境的特色消费需求,筹建成立强村公司,村民以土地、闲置农舍等生产资料作价入股,村内形成以“华夏莲舍”为核心的民宿集群26家,可提供床位300多个,推动各民宿升级娱乐配套设施,引入专业直播团队宣传运营,显著提升入住率。

5、休闲农业
莲麻立足自身优势,开发红色文化田园风光旅游线路,村公司自主运营,用收入添置十台观光电动车,实现自我造血。在全村域种植特色农产品、早李、三华李,开设养蜂园30家、炒茶铺7家。

6、天源长寿村矿泉水厂
莲麻村全面深化村企合作,引入总投资约4亿元的广东天源长寿村矿泉水厂落地试产运营,合作打造莲麻水品牌,让莲麻水畅销珠三角。

7、客家小吃研究院
由广州鑫和投资有限公司投资建设,预计投资300万元,填补了景区因缺少娱乐设施、特色小吃等元素形成的业态真空,为莲麻小镇增添了新的发展活力。

(四)治理有效
新中国成立以来,从中央到地方,有关乡村治理的探索从未停止。莲麻村坚持自治、法治、德治相结合,持续增强莲麻村农民群众的获得感、幸福感、安全感。
莲麻村注重发动村民参与村务管理,持续规范完善村规民约,积极引导村民群众洁净美化家园、文明办理婚丧嫁娶、诚信守法经营,培育文明乡风。

莲麻村大力构建共建共治共享社会治理格局,充分发挥村民议事大厅作用,用好“四议两公开”。

实施“仁里集”智能治理云平台以来,莲麻村注册用户已达1401人,基本实现“家家在网中,户户见干部”的乡村治理新格局。

“仁里集”智能治理云平台模块
(五)生活富裕
莲麻村始终将“生活富裕”作为乡村振兴的出发点和落脚点,坚持党建引领,立足自然人文禀赋,通过构建特色产业体系、完善民生保障、深化村企合作及强化自我造血功能,实现了村民收入与村集体经济的双飞跃。
1、特色产业带动增收致富
依托丰富的自然人文资源,莲麻村已构建起红色引擎驱动绿色发展的特色产业体系;通过积极推动村企合作,盘活闲置资源,已经培育20余家代表性酒坊,以“华夏莲舍”为核心的20余家民宿集群,另有餐馆20余家、养蜂园30家、炒茶铺7家,产业形态丰富,发展成效显著。村民人均年收入从2015年的1.56万元增长至2024年的3.5万元;2021至2025年间,村属公司累计收入约552.57万元。
2、完善公共服务增进民生福祉
莲麻村全力构建公共文化服务体系,实现村公共文化设施全面覆盖,丰富村民精神文化生活。在各经济社安装100多盏路灯,助力村民开展夜间文体活动;落实打古岌人居环境提升项目,整合820平方米闲置场地,打造集健身、休闲、文化活动于一体的开放式文娱场所,推进车步文化室升级、河洞文化室重建等工作,丰富社内公共活动空间。

打古岌经济社改造前后
3、盘活资产壮大集体经济
莲麻村在厘清村集体资产产权的基础上,补齐运营短板,盘活存量资产,积极参与市场竞争,增加造血能力。现已与广州鑫和投资有限公司签订景区运营合作框架协议,顺利完成莲麻四桥、南隆溯溪的改造,并充分利用莲麻小镇的自然环境和原有农宅的建筑特色,升级华夏莲舍娱乐配套设施,修建露天唱K吧台,打造“围炉煮茶”休憩亭等旅游资源。继续支持鼓励村民开办民宿、特色作坊,进一步提升莲麻小镇的乡村与旅游竞争力。
4、增强造血能力推动持续发展
2023年起,莲麻村实现自我“造血”,景区日常保洁、设施维修等运营开支,均由村公司经营收入保障,降低对上级资金依赖。莲麻村抢抓“百千万工程”、“环两山建设”机遇,制定村集体经济高质量发展方案,出台11项攻坚措施;搭建村企共建平台,与等多家企业、单位签订结对共建协议,汇聚发展合力。
五、奋进新征程
2014年12月,莲麻村被确定为广州市美丽乡村示范点。
2015年初,莲麻小镇动工建设。

2015年9月30日,首条“吕田—莲麻”公交客运专线开通运营。专线全程约35公里,沿途站点6个,65岁以上的村民可凭老人证、身份证免费乘坐。

2016年7月,莲麻村被命名为第十一批“广州市文明示范村”。
2016年9月30日,莲麻村黄沙坑革命旧址正式举行揭牌仪式。

2017年1月,住房和城乡建设部公布第四批美丽宜居小镇、美丽宜居村庄示范名单,莲麻村入选美丽宜居村庄示范村。
2017年11月8日,莲麻村通过广东省文明村考核,荣获“广东省文明村”称号。
2017年11月11日,2017全国群众登山健身大会(从化站)暨重走“东江纵队”红色之路活动在莲麻小镇举行。

2017年11月17日,在全国精神文明建设表彰大会上,莲麻村荣获第五届“全国文明村”称号。
2018年1月19日,莲麻小镇在乡村振兴与新型城镇化论坛评 “我心目中的广东十大明星小镇”评选活动中获评“文旅类明星小镇”。
2018年7月3日,由省文明办、省委农办、省扶贫办、广东广播电视台主办的“全国涉农电视媒体聚焦广东乡村”活动走进莲麻村,各电视媒体采访了解莲麻村乡村振兴战略实施情况。
2018年7月31日~8月1日,央视《探索发现》栏目组到莲麻小镇拍摄南粤古驿道纪录片。
2018年8月,莲麻村荣获第七批“全国民主法治示范村(社区)”称号。
2019年5月15日,莲麻古道获评“广州市反腐倡廉教育基地”。

2020年,莲麻村建设全省首个党章学堂。是年,穗北红色户外课堂正式落地。

2020年3月,莲麻村被国家林业和草原局评价认定为第二批“国家森林乡村”。
2020年9月,莲麻村被文化和旅游部、国家发展改革委列入全国乡村旅游重点村名录,并由文化和旅游部授予“全国乡村旅游重点村”标识牌。
2021年5月,天源长寿村水厂在莲麻村奠基。

2021年7月,莲麻村党支部被中共中央评为“全国先进基层党组织”。
2022年10月,莲麻村获评广东省级“一村一品、一镇一业”专业村(休闲农业)。
2023年2月1日,由从化区吕田镇新时代文明实践所指导、从化区吕田镇莲麻村民委员会主办、从化区文化馆等单位协办,在镇莲麻村大舞台开展“礼赞二十大 奋进新征程”主题社区活动。
2023年2月27日,中共广州市从化区委党校组织党员在莲麻村文峰课室开展《学习贯彻党的二十大精神》主题宣讲。
2023年2月28日上午,国家乡村振兴局督导调研组到莲麻村开展乡村建设督导调研。
2023年3月11日,莲麻村委会升级改造完成。
2023年3月17日,石古塘坝水利工程基本完成。
2023年5月14日,广州市基层公共文化共同体项目课题“探梦莲麻”系列活动—嗡嗡学堂项目验收。
2023年7月6日,莲麻村党总支与越秀区梅花村街党工委、杨箕社区党委进行党建共建签订仪式。
2023年9月21日上午,莲麻村与从化人才有限公司商谈穗北红色户外课堂合作事宜。
2023年11月,莲麻村入选广东省“百千万工程”首批典型村。
2023年12月23日,莲麻村联合南方学院、区文化馆、大粤文化在莲麻村大舞台举办广州市基层社区文化节暨从化区莲麻小镇“村晚”敬老活动。
2023年12月28日下午,莲麻村民委员会与广东天源长寿村矿泉水厂签署合同书,助推莲麻村年均增收5万元。
2024年2月29日下午,莲麻村推进绿美广东生态建设工作,开展植树活动。
2024年5月1日,莲麻村大舞台开展广州市文艺进乡村艺术惠民演出活动。
2024年5月11日下午,莲麻村流溪纸申遗电视片首映。
2024年5月17日上午,“莲麻流溪古纸研学堂”正式开班。
2024年8月28日,天源长寿村从化吕田第二水厂正式试产。

2024年12月19日,于黄沙坑党章学堂举行中山大学学生思想政治教育实践基地签约仪式。
2025年4月7日下午,莲麻村开展吕田镇北片各村穗北红色产业带建设专题商讨会。
2025年4月25日,荔湾区东漖街道党工委书记陈鸿钦、工行广州荔湾支行党委书记、行长何月湄一行在莲麻村召开乡村振兴党建共建座谈会,巩固帮扶成果,投资17万元打造开放式文娱场所,携手推动“百千万工程”走深走实。
2025年9月28日,举行“情系教育·爱暖莲麻”助学捐赠活动。广州市游戏行业协会联合七家爱心企业向莲麻村捐赠人民币50000元(专项用于教育事业)。
结语
莲麻村是广州特色小镇建设的首个试点村,是穗北红色文化产业带的核心村。
未来,莲麻村将贯彻落实党的二十大精神,以习近平新时代中国特色社会主义思想为指引,积极实施乡村振兴战略,进一步提升莲麻小镇的建设和运营水平,着力打造成为粤港澳大湾区红色研学高地,更好地满足村民日益增长的美好生活需要,展现新作为、作出新典范。

莲麻荣誉


供稿单位:广州市文明办

