


第十五届全国运动会
将于11月9日在广州开幕
值此全民运动盛会之际
十五运会和残特奥会
全国通用版纪念交通卡
向公众正式发行!
一卡畅行粤港澳,小卡片推动大融合
本次发行的交通卡使用范围覆盖
北京、上海、广州、深圳、香港、澳门等
全国330+城市公交地铁
◁左右滑动查看更多▷
设计融合赛事精神与湾区文化
兼具实用性与收藏价值
旨在通过交通互联推动大湾区一体化发展
预售现已开启,欢迎各位选购~
预售时间及售价
2025年10月27日已上线预售
※本次共发行7款交通卡,每款售价28元
预售渠道
请前往「淘宝羊城通官方店」选购
“运动款”交通卡详情





“基础款”交通卡详情





十五运电子交通卡面
十五运会和残特奥会主题
电子交通卡面现已上线岭南通APP
欢迎大家前往购买和换新卡面~
左右滑动查看更多
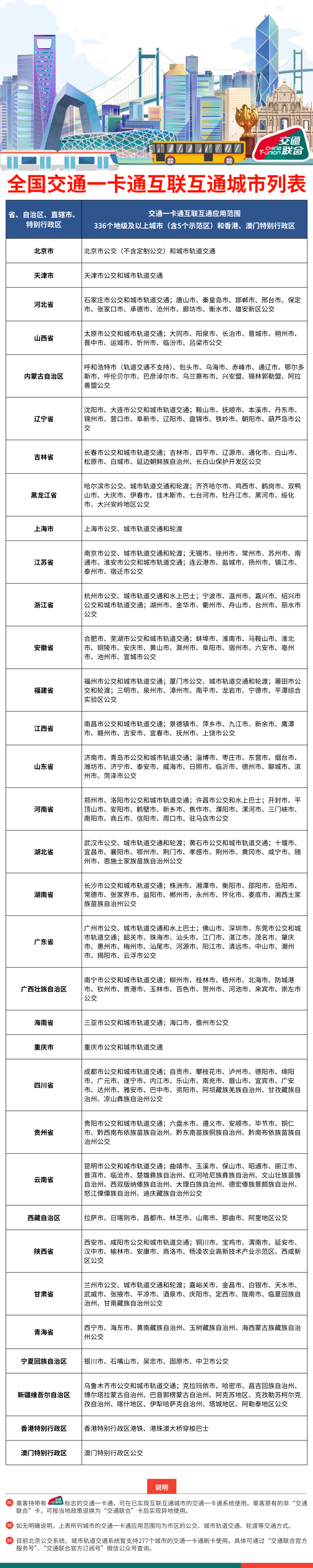
互联互通城市列表

*本次活动解释权归⼴东岭南通股份有限公司所有
来源 | 广州市政务服务和数据管理局、羊城通
编辑 | 郑旭艳、叶泽霓、郑若彤















