• 南方网

  • 南方日报

  • 南方都市报

  • 南方杂志

  • 南方日报出版社

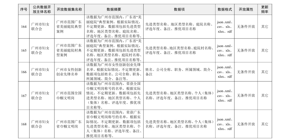
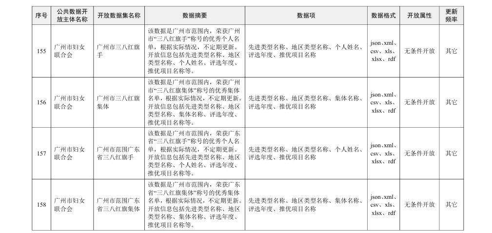
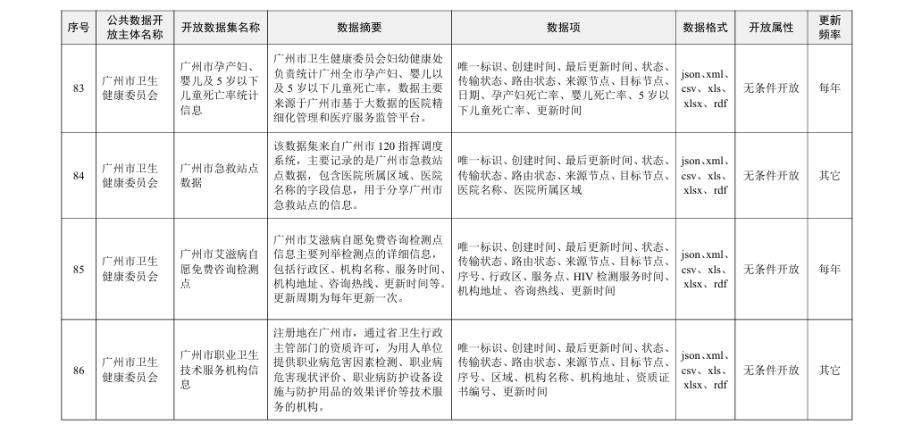
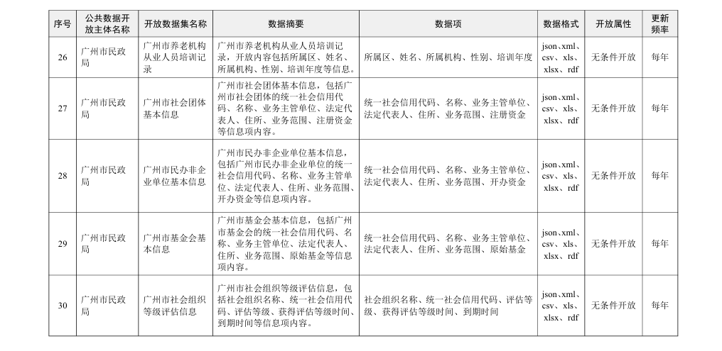
广州政数| 《2025年度广州市本级公共数据开放计划(新增开放数据集)》发布

2025-11-10 11:58 来源:广州市政务服务和数据管理局 郑若彤

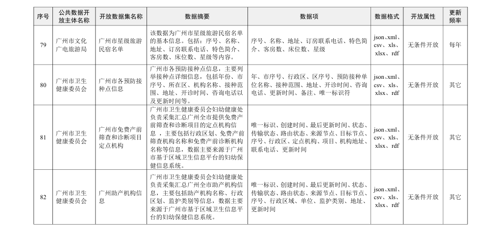
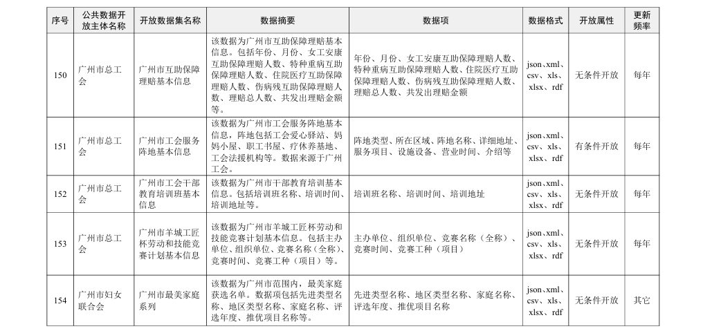
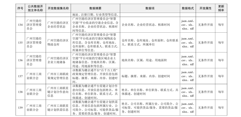
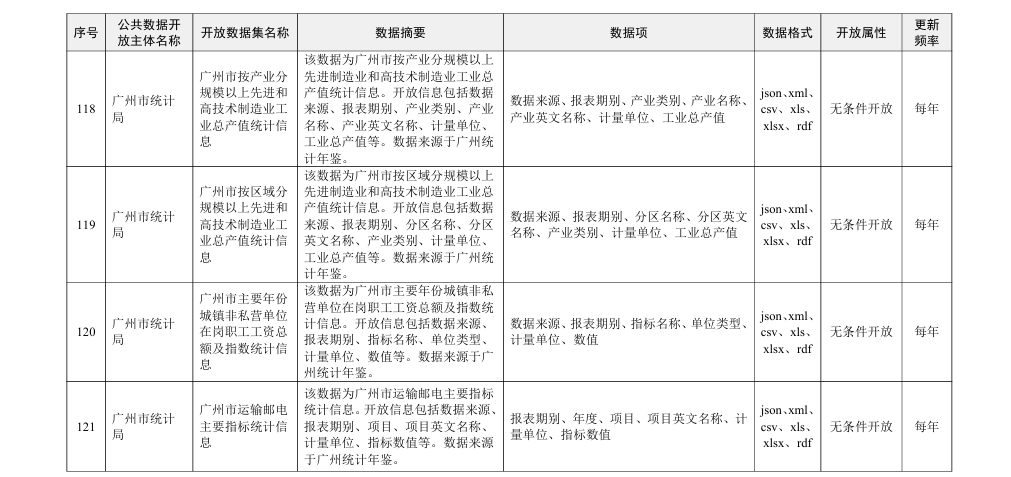
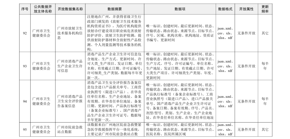
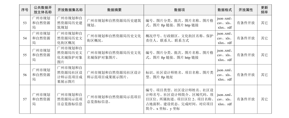
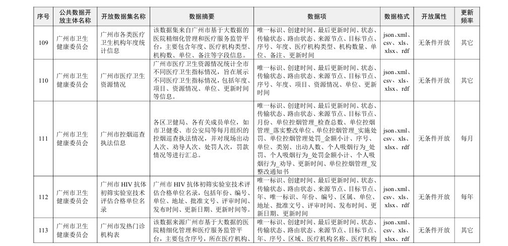
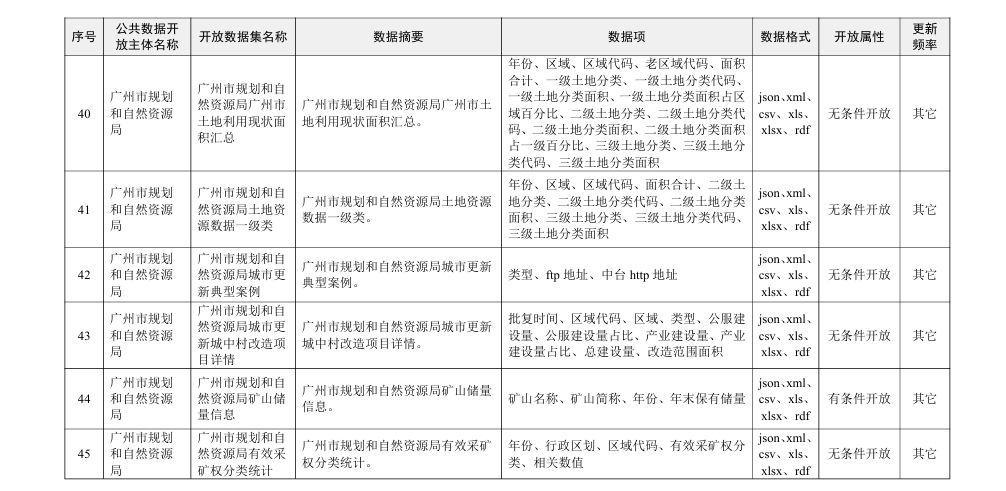
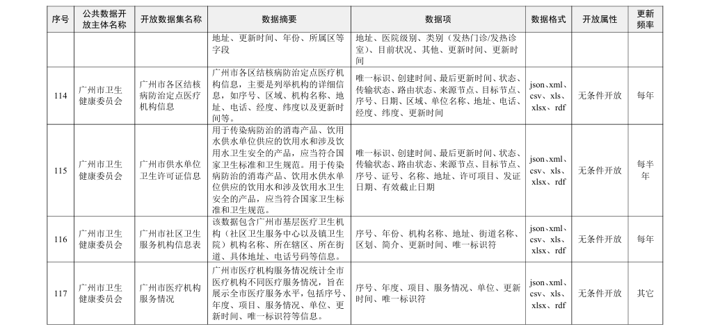
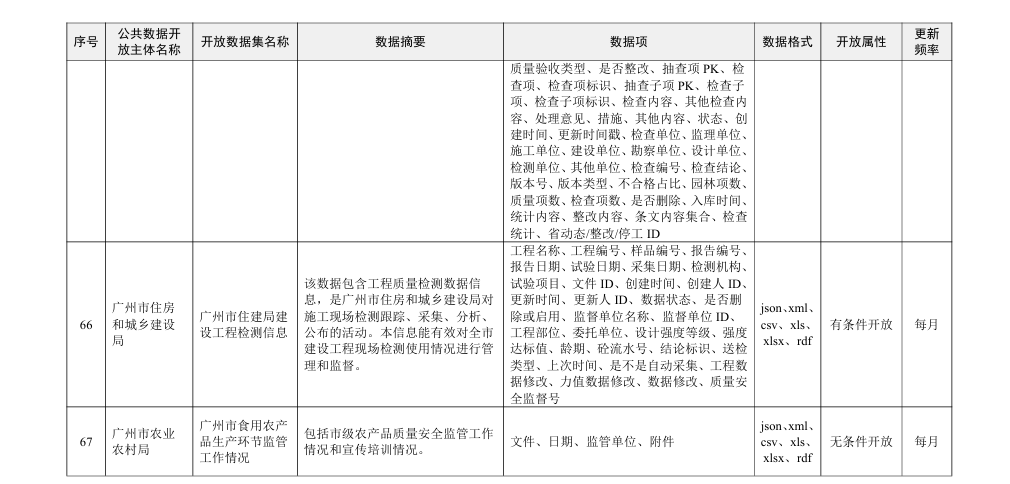
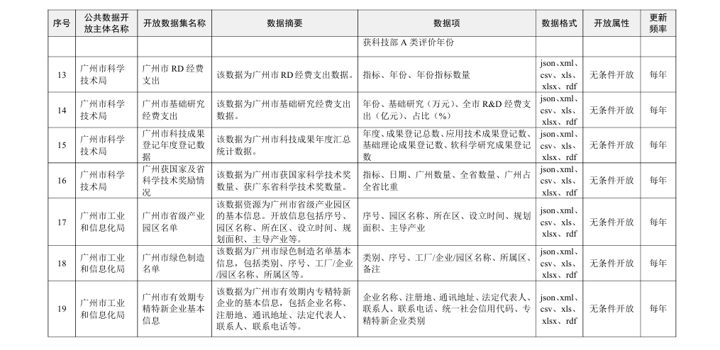
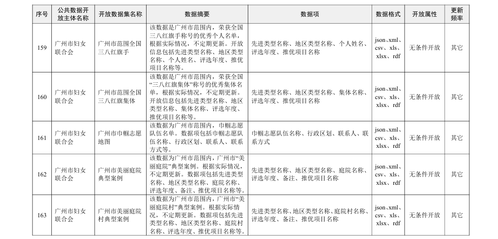
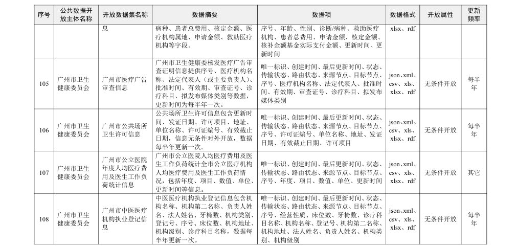
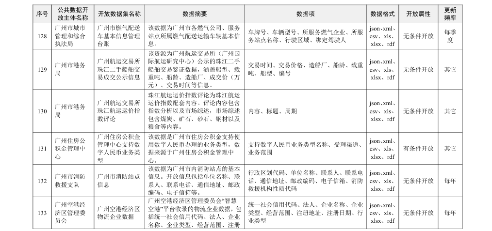
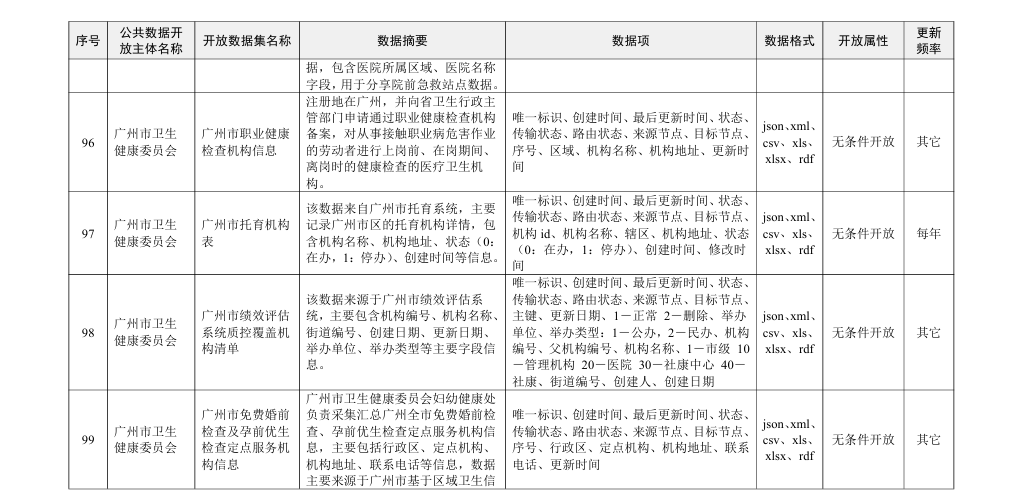
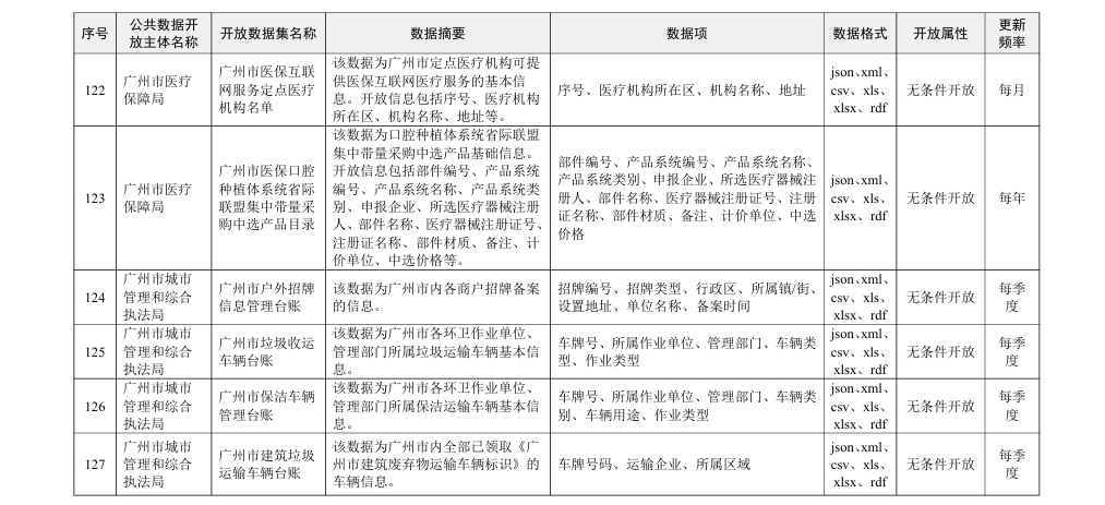
近日,广州市政务服务和数据管理局发布了《2025年度广州市本级公共数据开放计划(新增开放数据集)》。一起来了解下。

来源 | 广州市政务服务和数据管理局

编辑 | 郑旭艳、叶泽霓、郑若彤



编辑:郑若彤   责任编辑:郑旭艳  

扫二维码分享

回到首页 南方网二维码 回到顶部

南方报业传媒集团简介- 网站简介- 广告服务- 招标投标- 物资采购- 联系我们- 法律声明- 友情链接

本网站由南方新闻网版权所有,未经授权禁止复制或建立镜像 广东南方网络信息科技有限公司负责制作维护

违法和不良信息举报电话:020-87373397 18122015068

ICP备案号:粤B-20050235