1月8日,广东韶关官宣已于1月2日入冬。而广州观测站1月7日~8日的平均气温低于10℃,也喜提冬季体验卡两张。
广州,能入冬吗?
未来几天,广州冷空气影响减弱,气温有所回升。根据“气候季节划分”标准(GB/T 42074-2022)规定:连续五天的滑动平均气温序列<10℃,则其对应的平均气温序列中第一个<10℃的日期作为冬季起始日。这么看,广州入冬,还有点悬。
不过需要注意的是,由于昼夜温差比较大,早晚仍然寒冷。

图/广州日报新花城记者:杨耀烨
广东省气象台预计,1月10日广东晴到多云,气温缓慢回升,粤北市县仍有5℃以下低温,局部有霜冻。1月11日受弱冷空气南下影响,广东大部晴间多云,广东海面东北风6~7级阵风8级。1月12日受高空槽前西南气流影响,珠三角南部和粤东市县多云到阴天,有分散性零星小雨,其余市县晴转多云。
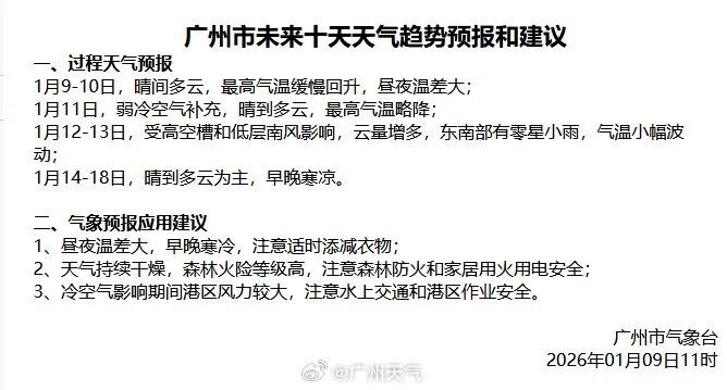
广州市气象台预计,1月10日—11日广州干晴天气持续,其中1月11日受弱冷空气影响,气温小幅波动,港区和高地阵风加大至6~7级。1月12日云量增多,东南部地区局部有零星小雨。

广东具体预报:
1月10日,广东大部晴到多云。
1月11日,广东大部晴间多云。最低气温:粤北、珠三角北部市县4~7℃,雷州半岛市县12~14℃,其余市县8~11℃。
1月12日,珠三角南部和粤东市县多云到阴天,有分散性零星小雨,其余市县晴转多云。最低气温:粤北、珠三角北部市县5~8℃,南部沿海市县13~15℃,其余市县9~12℃。
广州市区具体预报:


