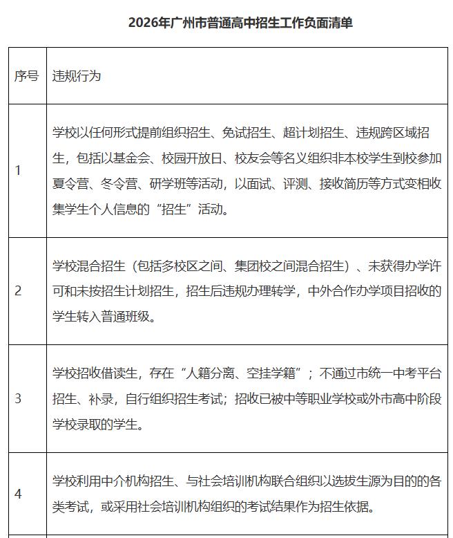
2025年12月31日,广州市教育局印发《2026年广州市普通高中招生工作负面清单》(下称《清单》),明确禁止学校以各种名义与学生或家长签订“协议”及“约定”;禁止学校与社会培训机构合作开展以选拔生源为目的的各类考试;要求学校要在招生简章中发布分班原则等。
《清单》明确十个违规行为。其中,针对部分学校利用举办校园开放日等活动的便利开展“密考”活动的现象,《清单》强调,禁止学校以任何形式提前组织招生、免试招生、超计划招生、违规跨区域招生,包括以基金会、校园开放日、校友会等名义组织非本校学生到校参加夏令营、冬令营、研学班等活动,以面试、评测、接收简历等方式变相收集学生个人信息的“招生”活动。
部分学校与培训机构合作开展“掐尖”考试,针对这一现象,《清单》强调,禁止学校利用中介机构招生、与社会培训机构联合组织以选拔生源为目的的各类考试,或采用社会培训机构组织的考试结果作为招生依据。
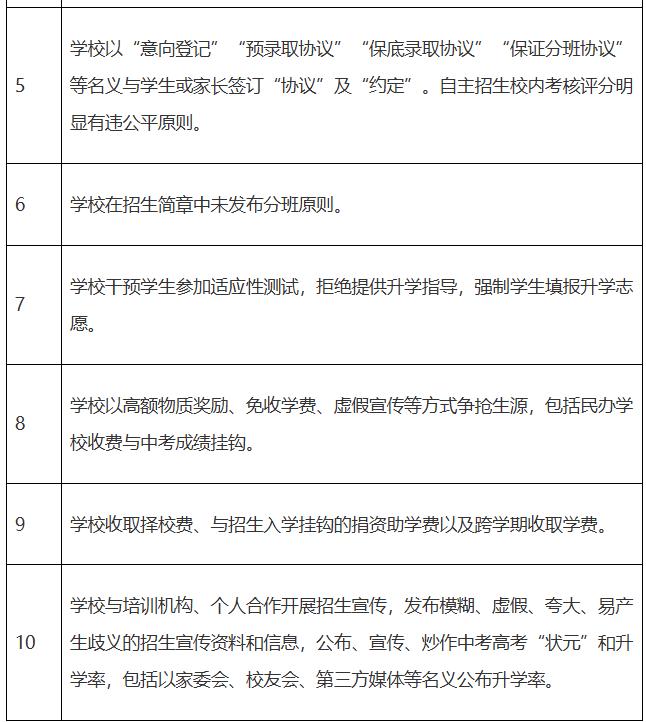
对于“签约”现象,《清单》也明令禁止。具体要求上,《清单》强调,禁止学校以“意向登记”“预录取协议”“保底录取协议”“保证分班协议”等名义与学生或家长签订“协议”及“约定”。自主招生校内考核评分明显有违公平原则。
此外,《清单》要求学校必须在招生简章中发布分班原则;禁止学校干预学生参加适应性测试,拒绝提供升学指导,强制学生填报升学志愿;禁止学校以高额物质奖励、免收学费、虚假宣传等方式争抢生源,包括民办学校收费与中考成绩挂钩;禁止学校收取择校费、与招生入学挂钩的捐资助学费以及跨学期收取学费等。
广州市教育局强调,学校若出现负面清单中提到的违规行为,将采取通报、取消评优资格、责令限期改正等处理,对相关责任人予以追究等处理,并视情况动态调整涉事学校招生计划和自主招生资格,对涉事民办学校还将视情况予以停止招生直至取消办学资格等处理。



