随着“嘀”的一声,退款秒到账,何女士通过“跨域直退”完成了项链首饰的退货流程,成为全省首位体验“跨域直退”服务的消费者,这也是佛山市顺德区启动全省首个“跨域直退”工作模式后首个受益者。
3月13日上午,佛山市顺德区举办“3·15”国际消费者权益日活动。现场,顺德区市场监督管理局通报了2024年顺德区消费维权工作情况并同时启动全省首个“跨域直退”工作模式,全区首批企业入驻“放心消费 预付无忧”资金监管平台。活动上,15家企业作出“跨域直退”声明,66家企业加入“放心消费 预付无忧”资金监管平台,平台保证金达到260万元。
顺德区市场监管局党组成员、副局长李晓婷活动现场通报了2024年顺德区消费维权工作情况。数据显示,顺德区消费纠纷调解成功率达到68.8%,连续五年位居全市第一,并在全省县域中名列前茅。咨询及时办结率、投诉举报响应率、举报按时核查率、举报按时办结率均达100%。顺德区累计2798家商户作出“线下无理由退货承诺”,11989家企业加入“放心消费承诺”行列,分别位居全市第一和第二,建成示范商圈街区17个,数量全市最多,并在全市率先实现农贸市场放心消费全覆盖。
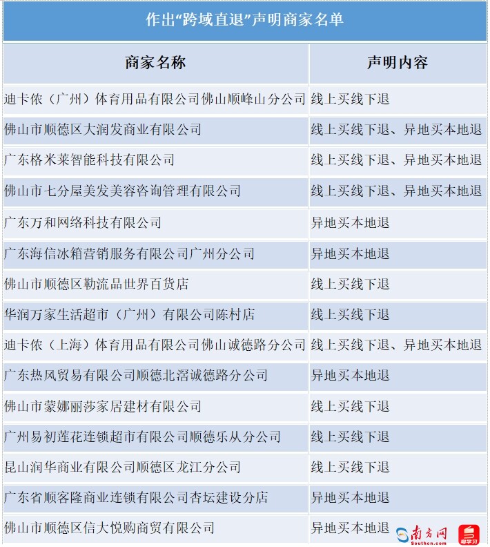
为了方便消费者“异地购买,本地退货”“线上购买,线下退货”,优化退换货服务,顺德于全省先行探索“跨域直退”。“跨域直退”是指消费者在经营者所属线上渠道或者线下门店购买商品或服务后,可在同一经营者在其他区域开设的线下门店办理退货或换货。此次在现场共有15家企业作出“跨域直退”声明,涵盖了日用百货、服装、电器、家居建材等多个高频消费领域。

针对预付式行业频频“暴雷”的问题,顺德区市场监管局率先推出预付式消费“风险保证金监管”模式,统筹政府、协会、银行等多方力量,搭建“放心消费 预付无忧”资金监管平台,入驻企业总数达到66家,实缴保证金达260万元,标志着该模式从“小范围探索”迈向“规模化推广”,推动预付消费从“被动止损”转向“主动防控”,为预付消费安全注入强心剂。为鼓励企业入驻平台,顺德区市场监督管理局将对足额缴纳保证金的企业授予“佛山市顺德区‘放心消费 预付无忧’保证金实缴店”牌匾,消费者在日常预付式消费中可留意商家是否悬挂以上牌匾,理性选择已缴纳保证金的商家消费。

南方网、粤学习记者 何敏辉
通讯员 王雯

