南方网讯 据广州市荔湾区新冠肺炎疫情防控指挥部办公室消息,荔湾区将于2022年5月18日在西村、南源、站前、彩虹、石围塘、茶滘街道范围内启动全员核酸检测工作。详细通告如下:
关于开展广州市荔湾区西村、南源、站前、彩虹、石围塘、茶滘街道
全员核酸检测工作的通告
广大居民朋友:
因疫情防控需要,我区将于2022年5月18日在荔湾区西村、南源、站前、彩虹、石围塘、茶滘街道范围内启动全员核酸检测工作。现就有关事项通告如下:
一、检测对象:荔湾区西村、南源、站前、彩虹、石围塘、茶滘街道所有居民,含外来人员(封控区、管控区、居家隔离和居家健康监测人员另行安排)。
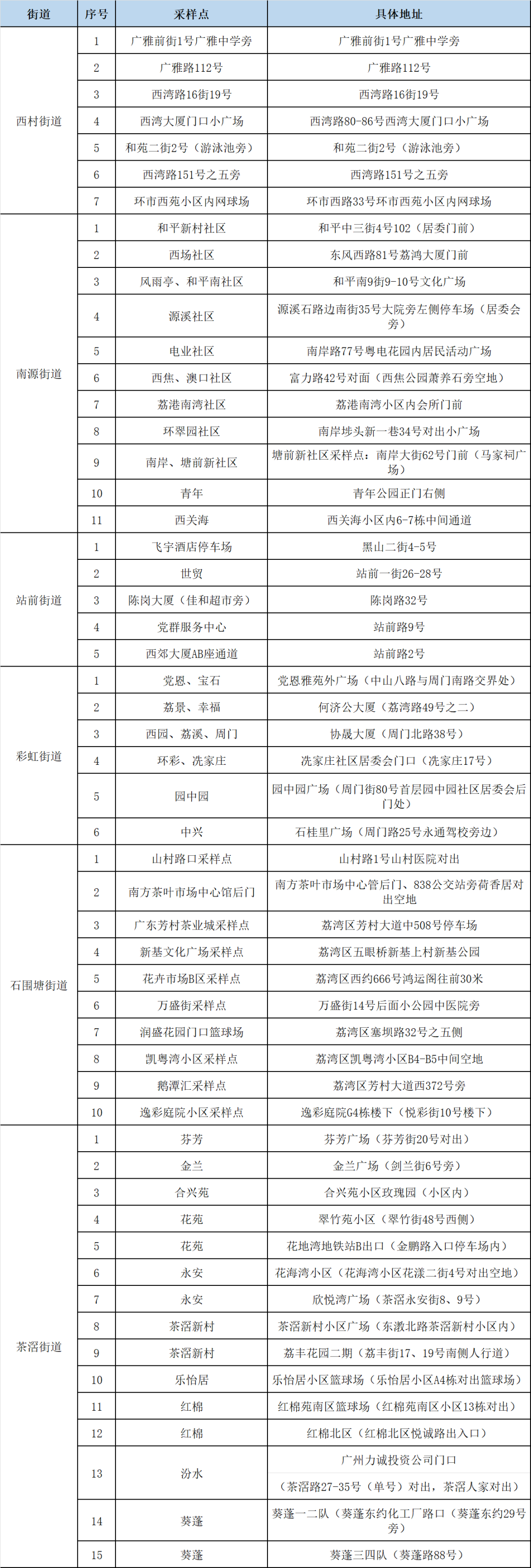
二、检测地点:见附件。
三、检测时间:2022年5月18日(周三)14时30分开始。
四、注意事项:
(一)请携带手机,准备好“粤核酸4小程序”采样码,佩戴口罩,前往所属采样地点接受采样。确保应检尽检、不漏一户、不落一人。
(二)请注意保持“一米线”距离,主动配合、佩戴口罩,听从工作人员指挥,有序排队,按要求进出场地。
(三)不交谈,不聚集,做好自我防护。
(四)在接种新冠病毒疫苗48小时内暂不进行核酸采样,待48小时后再进行采样,但需及时向社区工作人员报备说明情况。
(五)核酸检测结果出具前,请尽量减少流动,不参与聚集性活动,如有发热等不适症状,请主动到就近医院发热门诊就诊。
不参加核酸检测将会给您的生活带来诸多不便,造成严重后果的,还需承担相应法律责任。为了您和他人的健康,请广大居民不传谣不信谣,积极配合,确保检测工作高效完成。
广州市荔湾区新冠肺炎
疫情防控指挥部办公室
2022年5月18日
荔湾区西村、南源、站前、彩虹、石围塘、茶滘街道核酸检测临时采样点


