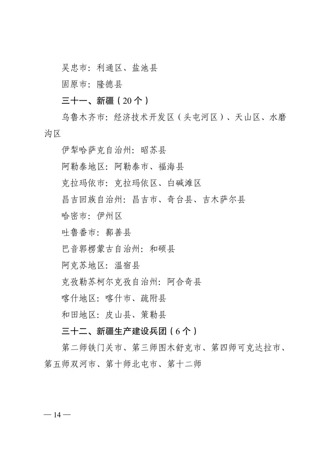
近日,教育部印发通知,公布2025年国家学前教育普及普惠县(市、区)名单。
2025年第一批认定427个县(市、区)为国家学前教育普及普惠县。其中,天津、上海两个直辖市全域通过国家评估认定;内蒙古自治区乌海市,江苏省无锡市、镇江市,浙江省杭州市、嘉兴市、金华市、丽水市、舟山市,山东省滨州市,海南省三沙市,四川省宜宾市,贵州省铜仁市,甘肃省嘉峪关市,新疆维吾尔自治区克拉玛依市、昌吉回族自治州、哈密市等16个市(州)全域通过国家评估认定。












近日,教育部印发通知,公布2025年国家学前教育普及普惠县(市、区)名单。
2025年第一批认定427个县(市、区)为国家学前教育普及普惠县。其中,天津、上海两个直辖市全域通过国家评估认定;内蒙古自治区乌海市,江苏省无锡市、镇江市,浙江省杭州市、嘉兴市、金华市、丽水市、舟山市,山东省滨州市,海南省三沙市,四川省宜宾市,贵州省铜仁市,甘肃省嘉峪关市,新疆维吾尔自治区克拉玛依市、昌吉回族自治州、哈密市等16个市(州)全域通过国家评估认定。











