2019年7月31日11时55分
中山港部分航班停航
因受台风“韦帕”影响,2019年7月31日中山港将作部分航班停航!
香港航线(含香港国际机场航线):
中山至香港—12点(含12点)后航班取消;
香港至中山—12点30分后(不含12点30分)航班取消;
中深航线:
13点30分(含13点30分)后航班取消;
(具体安排如下表)



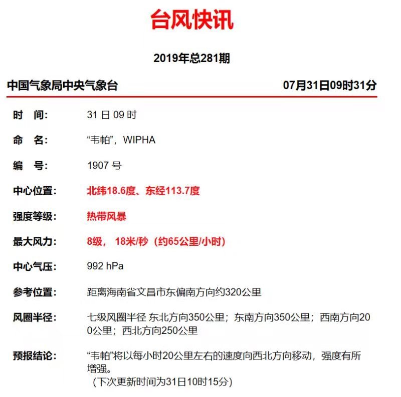
2019年7月31日9时31分
中国气象局中央气象台:韦帕(WIPHA)距离海南省文昌市东偏南方向约320公里,将以每小时20公里左右的速度向西北方向移动,强度有所增强。

2019年7月31日8时
【今年第7号台风生成,或今晚在粤西登陆】
31日08时,南海热带低压加强为今年第7号台风(热带风暴级别),中心最大风力8级(18米/秒),中心最低气压992百帕,距离海南省文昌市东偏南约330公里(中山市偏南方向约430公里)。未来将以每小时20公里左右的速度向西北方向移动,趋向粤西到海南东部,将于今天夜间到明天上午在上述地区登陆。今明两天中山市将有暴雨局部大暴雨,沿海地区最大阵风7-9级,目前中山市台风蓝色预警信号正在生效,我市已启动防台风Ⅳ级应急响应,请继续做好防御。中山市气象局7月31日9时10分发布(中山市应急管理局)

2019年7月30日23时30分
【中山启动防台风Ⅳ级应急响应,要求三防责任人上岗到位】
南海热带低压20时位于中山市南偏东约500公里的海面上,预计其未来将以每小时20公里左右的速度向西北方向移动,强度逐渐加强。受其外围云系影响,明后两天中山有暴雨局部大暴雨,沿海地区阵风可达9级,中山市气象台7月30日22时33分将台风预警信号升级为蓝色。
根据《中山市防御热带气旋应急预案》规定,中山市三防指挥部决定从23时30分起启动防台风Ⅳ级应急响应,要求全市各地各部门要高度重视,克服麻痹松懈思想,三防责任人迅速上岗到位,加强防范和应急值守,及时落实各项防御措施,确保安全。
2019年7月30日22时33分
南海热带低压20时位于中山市南偏东约500公里的海面上,预计其未来将以每小时20公里左右的速度向西北方向移动,强度逐渐加强。受其外围云系影响,明后两天中山市有暴雨局部大暴雨,沿海地区阵风可达9级,中山市气象台2019年7月30日22时33分将台风预警信号升级为蓝色,请切实做好各项防御工作。(中山市应急管理局)


7月30日17时30分
中山市气象台7月30日17时30分发布信息,30日17时,南海中部的热带扰动发展为热带低压,中心位于湛江市徐闻县东偏南方向约620公里的海面上,中心附近最大风力7级(15米/秒,相当于54公里/小时),中心最低气压996百帕,预计将以每小时15公里左右的速度向西北方向移动,强度逐渐加强。中山市气象台2019年7月30日17时40分发布台风白色预警信号。


据气象部门预测,受该热带系统外围环流影响,7月31日-8月1日中山市有暴雨局部大暴雨降水,过程雨量60-90毫米,局部100-150毫米,最大时雨强40-60毫米,平均风力增大至4-5级,沿海及空旷地区阵风7-9级。展望8月2日中山市风力逐渐减弱,但仍有大雨局部暴雨降水。


南方网全媒体记者 雷海泉
图片来源:@中山天气 @广东天气 中山市应急管理局

