7月31日
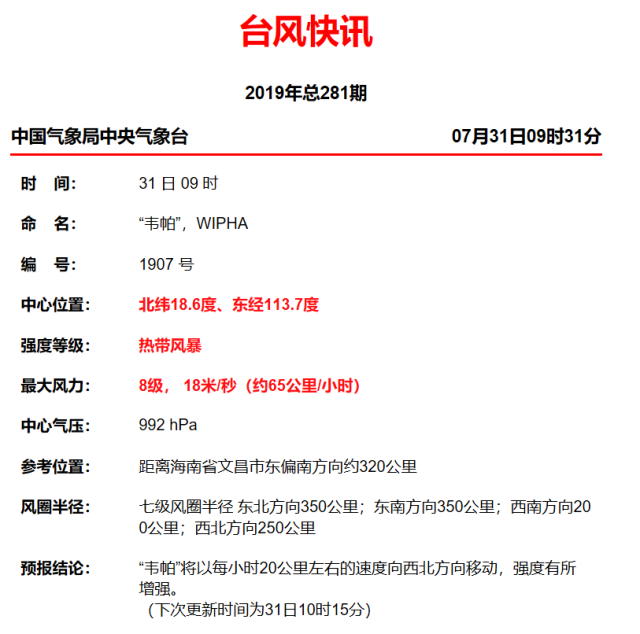
31日8时,热带低压已增强为热带风暴;到9时,热带风暴已获得正式获得命名“韦帕”,成为今年第七号台风。

【东莞台风蓝色预警】
台风“韦帕”趋于粤西到海南沿海 东莞市气象台7月31日10时03分发布台风蓝色预警信号:受今年第7号台风“韦帕”(热带风暴级,8级)影响,东莞7月31日-8月2日降水频密,累积日雨量大雨到暴雨,南部镇街暴雨到大暴雨,并伴有6到8级阵风,沿海及高地阵风7到9级,请注意防御。

7月30日
【东莞台风白色预警】
南海北部海面的热带扰动已于7月30日17时加强为热带低压,其中心位于我市偏南方约580公里的海面上,预计其将以20公里左右的时速向西北方向移动,强度逐渐加强,较大可能于31日夜间在电白到海南琼海一带沿海地区登陆(热带风暴级)。受其影响,我市7月31日-8月2日降水频密,间中雨势较大,累积日雨量可达大雨到暴雨,局部大暴雨,并将伴有6-7级阵风。东莞市气象台7月30日17时50分发布台风白色预警信号,请注意防御。
近期的天气真的让人太难熬了,高温多雨,上蒸下煮!

竟然还有市民求台风。

这次降温稳了,第7号台风正在酝酿!
南海热带扰动将在30日傍晚前后加强为热带低压,形成后向西北偏西方向移动,强度逐渐加强,趋向粤西到海南东部沿海,较大可能于31日夜间在上述沿海地区登陆(热带风暴级别)。
这个未来可能的第7号台风是个大“水货”,未来3天将给广东省中南部市县带来明显降雨,即便它登陆后移入北部湾,台风倒槽拖动的东南风还会给广东省带来降水,影响时间较长,累积雨量大。另外,30日夜间起南海北部及广东省海面风力也将逐渐加大到7到9级。
风大雨大时待在室内最稳妥。如果出门,遇到积水路面,请尽量绕行!

东莞天气预测这个台风不会正面袭击东莞,但将带来降温+降水。
具体预报:
预计东莞市30日夜间有阵雨或雷阵雨;
7月31日-8月2日受热带系统影响,降雨频繁,间中雨势较大,累积雨量有大雨到暴雨,局部大暴雨,全市风力加大;
8月3-5日降水减弱,有阵雨或雷阵雨,局部大雨;
展望8月6-8日有阵雨或雷阵雨。

请注意做好强降水、雷电及短时大风等灾害防御工作;目前正值台风影响期、暑期、旅游高峰期三期叠加,南海北部和广东省沿海海面风力将逐渐加大,请加强海岛旅游、水(海)上交通等的风险防范。

南方网全媒体记者 冯文美
综合自中国天气网、广东天气、东莞天气

