• 南方网

  • 南方日报

  • 南方都市报

  • 南方杂志

  • 南方日报出版社

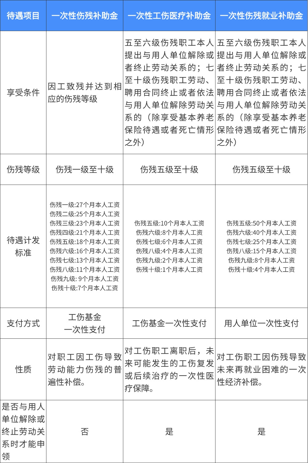
工伤保险伤残待遇里的3个“一次性”补助金,有什么区别?

2026-01-16 17:32 来源:广东社保


之前粤保保为大家整理了

工伤保险待遇项目及标准

有朋友问伤残待遇里的

3个“一次性”补助金

有什么区别?

解答来啦!



注:


如果用人单位没有为职工缴纳工伤保险,那么全部应由工伤保险基金支付的待遇(包括一次性伤残补助金和一次性医疗补助金)都将由用人单位承担。


本人工资是指工伤职工在本单位因工作遭受事故伤害或者患职业病前12个月平均月缴费工资。本单位为工伤职工缴纳工伤保险费不足12个月的,以实际月数计算平均月缴费工资。建筑施工企业以建设项目参保的,相关工伤保险待遇中难以按“本人工资”作为计发基数的,采用工伤发生时所在全省上年度职工月平均工资作为计发基数。


一次性工伤医疗补助金和一次性伤残就业补助金,本人工资低于工伤职工与用人单位解除或者终止劳动关系前本人十二个月平均月缴费工资的,按照解除或者终止劳动关系前本人十二个月平均月缴费工资为基数计发。缴费工资不足十二个月的,以实际缴费月数计算本人平均月缴费工资。


用人单位所在地地级以上市职工月平均工资高于全省职工月平均工资的,计算相关工伤保险待遇使用的全省职工月平均工资按照该地级以上市职工月平均工资执行。


为避免遗漏重要信息

建议您将“广东社保”公众号置顶

只需3步哦~



编辑:邓玉盈   责任编辑:张易秋  
回到首页 南方网二维码 回到顶部

南方报业传媒集团简介- 网站简介- 广告服务- 招标投标- 物资采购- 联系我们- 法律声明- 友情链接

本网站由南方新闻网版权所有,未经授权禁止复制或建立镜像 广东南方网络信息科技有限公司负责制作维护

违法和不良信息举报电话:020-87373397 18122015068

ICP备案号:粤B-20050235