据香港特区政府新闻公报消息,今日(12月29日),香港特区政府卫生署提醒市民,《2025年控烟法例(修订)条例》(《修订条例》)中针对吸烟罪行的其中三项修订将于本周四(2026年1月1日)生效:
扩大法定禁烟区至幼儿中心、院舍、学校、医院、指明诊所及健康中心的专用出入口三米范围内的公众地方;
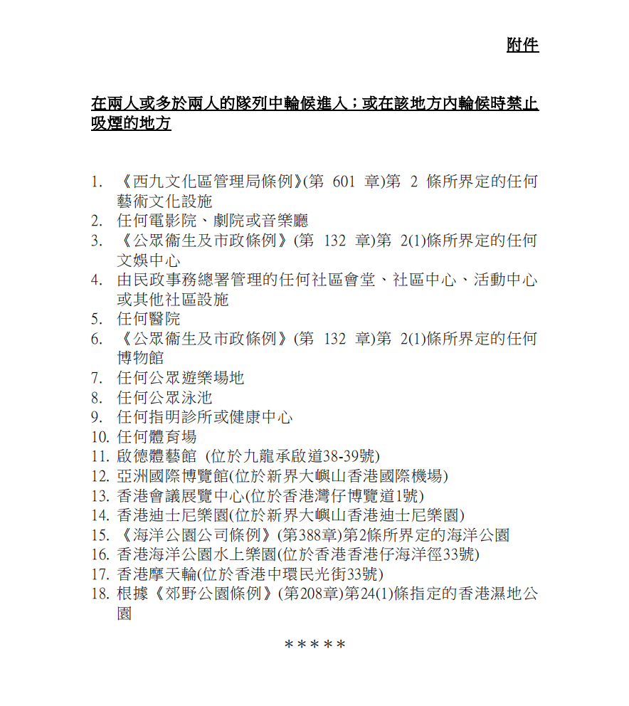
排队时禁止吸烟,包括禁止在指定登上交通工具地点轮候公共交通工具时、在指定登上交通工具地点的划定范围内逗留时,以及轮候进入指定处所(见附件)或在指定处所内轮候时吸烟;
吸烟罪行定额罚款金额由1500港元提高至3000港元。
任何人士在法定禁烟区吸烟,卫生署控烟酒督察会实时票控而不予事先警告,违例者将定额罚款3000元。

据悉,卫生署控烟酒办公室(控烟酒办)已编制一套常见问题、小册子和其他资源,以协助市民遵守法例的要求。市民可浏览控烟酒办公室网页,了解新法例的详细内容。为确保新措施顺利推行,控烟酒办在过去数月开展一系列宣传和教育工作,包括电视宣传短片和电台宣传声带;在公共交通工具、巴士站与港铁站张贴广告;加强于社交媒体推广;及制作指引教育市民。
旅客方面,控烟酒办在所有出入境口岸,及于主要旅游景点及巴士站加强禁烟宣传和推广,包括联同区议员于主要旅游景点派发宣传单张,亦特意编制“访港游客小锦囊”以一图看清方式,加深旅客对新措施的认识。控烟酒办亦透过中国内地社交媒体向旅客推广。

另据香港卫生署控烟酒办公室网站,根据《定额罚款(吸烟罪行)条例》,任何人在法定禁止吸烟区或公共交通工具内作出吸烟行为,执法人员有权向他们发出定额罚款通知书,由2026年1月1日起,罚款由1500港元增加至3000港元。

定额罚款制度于2009年9月1日实施。任何人收到定额罚款通知书,须在21天内缴付罚款,违例吸烟者有可能须面对更高的罚款额。

