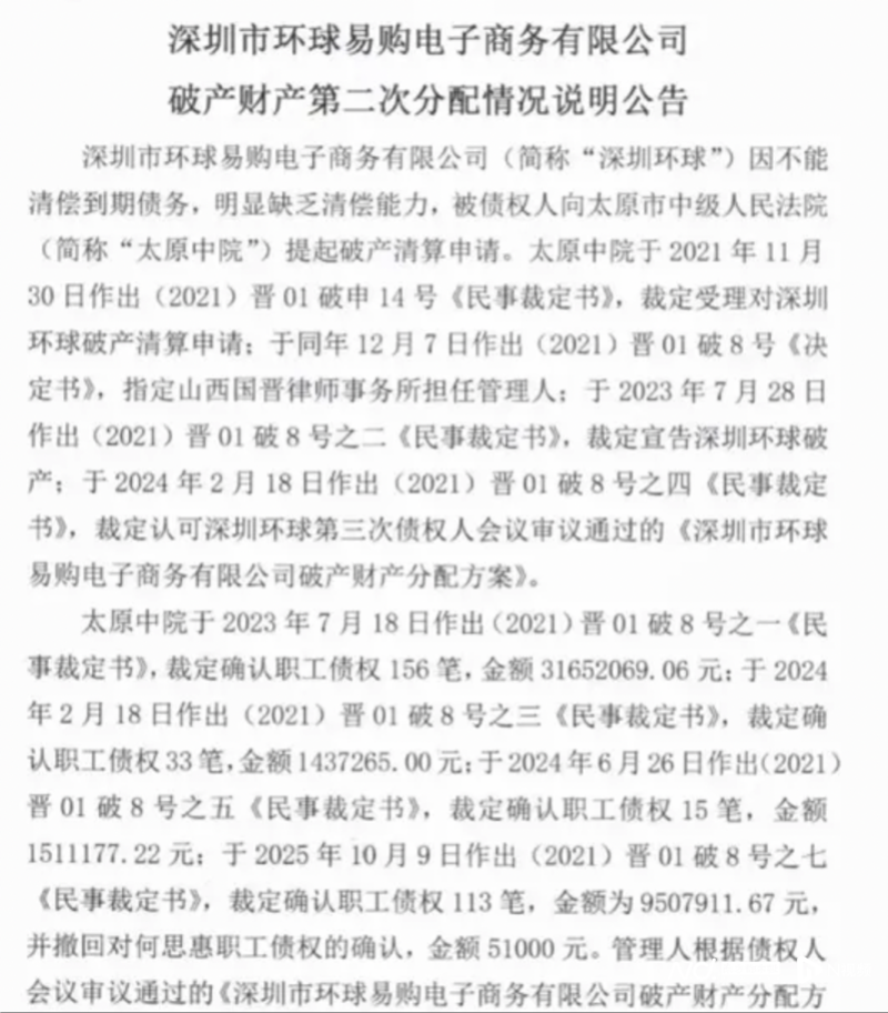
2026年1月,深圳市环球易购电子商务有限公司破产财产第二次分配方案落地,900万元资金定向清偿职工债权,使其清偿比例提升至43.12%。然而,在431位债权人申报的8.15亿元总债权中,占比超96%的7.83亿元普通债权仍未获得分文兑付。
这家曾引领中国跨境电商出海浪潮的百亿巨头,从巅峰跌落至破产清算的结局,不仅牵扯数千名职工、数百位供应商与物流商的切身利益,更给整个跨境电商行业敲响了关于经营模式与风险管控的警钟。

欠薪超4000万能还近半
超7亿普通债权几近“零清偿”
根据太原中院多份民事裁定书及管理人公告,环球易购的债权结构呈现鲜明分层,不同债权类型的清偿结果差异巨大。
职工债权作为优先受偿项,历经多轮确认逐步明晰。截至第二次分配前,职工债权总额累计达4410.85万元。此次二次分配的900万元,加上2023年首次分配的1000万元,职工债权累计获得1900万元兑付,清偿比例定格在43.12%,意味着职工被拖欠的工资、补偿金等能收回不足半数。
与职工债权的部分兑付形成鲜明对比的,是普通债权的“零清偿”境遇。在8.15亿元总债权中,普通债权以7.83亿元占据绝对主导,涉及275位债权人,其中不乏知名物流与供应链企业:杭州某成国际物流深圳福永分公司被拖欠461.23万元,深圳某某某浩航国际货运代理有限公司被欠436.89万元,另有多家中小物流商的欠款从数万至数百万元不等。
这些欠款多为垫付的仓储费、运输费及货款,长期占用企业现金流,在破产清算程序中,因清偿顺序滞后且企业资产匮乏,大概率将沦为坏账,给不少中小债权人带来致命打击。此外,税收债权及少量劣后债权也因资产不足尚未获得实质性兑付。
巨头陨落
从“出海样本”到债务黑洞的十年沉浮
环球易购的兴衰史,曾是中国跨境电商行业的一段传奇。2007年,公司率先切入跨境电商赛道,凭借“海量铺货”模式快速覆盖全球市场,不仅打造了Gearbest自营平台、Zaful独立站等知名出海品牌,更成为行业人才培养的“黄埔军校”,为跨境电商行业输出了第一批具备国际视野和实操经验的专业人才。
2011年,环球易购斩获深创投与红土创投5000万元融资,成为行业焦点;2015年,被百圆裤业(后更名“跨境通”)以10亿元对价收购,借助上市公司资本赋能,开启规模化扩张:业务覆盖全球主要市场,海外仓数量增至近40个,员工规模突破3000人。
2017至2018年,公司年销售额连续突破百亿,带动母公司跨境通营收攀升至215亿元,市值逼近400亿元,掌舵人杨某更是凭借60亿元身家跻身山西首富,企业成为名副其实的“中国跨境电商出海样本”。
繁华之下,危机早已潜伏。为完成收购时签订的业绩对赌协议,环球易购采取“SKU无限扩张”的激进策略,盲目追求规模增长而忽视精准选品与库存管理。2019年,全球近40个海外仓积压的库存账面价值高达45亿元,受市场变化、商品滞销影响,公司计提存货坏账准备约28.7亿元,仅存货减值及滞销亏损就超12亿元,全年净利润暴跌534.82%,由盈转亏至-27.08亿元。
为转嫁经营压力,环球易购对上游供应商推行30至60天的长账期政策,积累了巨额应付账款。后续叠加外部融资收紧、银行信贷收缩、核心人才流失等多重打击,公司资金链彻底断裂,2020年亏损进一步扩大至33.74亿元,被实施“ST”警示。
2021年,因无法清偿到期债务且明显缺乏清偿能力,债权人向太原中院提起破产清算申请,同年11月法院裁定受理,此时公司已官司缠身,司法案件累计达395起。2023年7月,太原中院正式裁定宣告环球易购破产,曾经的行业标杆终因经营失衡走向落幕,母公司跨境通也受其拖累陷入债台高筑、亏损加剧的困境。
稳健经营与生态共建
方为出海长久之道
环球易购的破产清算,不仅是一家企业的悲剧,更给蓬勃发展的跨境电商行业带来深刻启示,其旗下子公司的不同结局更提供了现实参照——广东环球易购(肇庆)公司通过破产重整引入战略投资,成功盘活核心资产,既实现了企业存续,也让债权人获得了更优的偿债方案。这一对比清晰诠释了破产制度的双重功能:清算程序让无价值企业规范退出市场,避免风险进一步扩散;重整程序则为有潜力的困境企业提供“救赎”机会,助力资源优化配置。
对跨境电商企业而言,首要教训是摒弃激进扩张的经营思维。“海量铺货”博取爆款的模式,本质上是用规模赌概率,极易导致库存积压、现金流承压,而精细化运营才是可持续发展的根本。企业需立足市场调研,精准把握海外消费者需求,优化选品策略;通过科学的库存管理系统加快周转效率,减少资金占用;同时强化供应链协同,提升应对市场波动的灵活性,始终坚守稳健经营的底线。
更关键的是构建风险共担、利益共享的健康商业生态。环球易购通过长账期将经营风险转嫁给上游供应商和物流商,最终引发产业链连锁危机,证明“零和游戏”不可持续。
跨境电商行业的良性发展,需要平台、品牌商、供应商、服务商等各方秉持透明守信的合作理念:通过数据共享优化供需匹配,减少信息不对称带来的风险;借助信用保险等金融工具分散账款回收风险;建立合理的利益分配机制,让产业链各环节都能获得稳定回报。唯有如此,才能在日趋激烈的国际市场竞争中行稳致远,推动中国跨境电商行业实现高质量可持续发展。

