
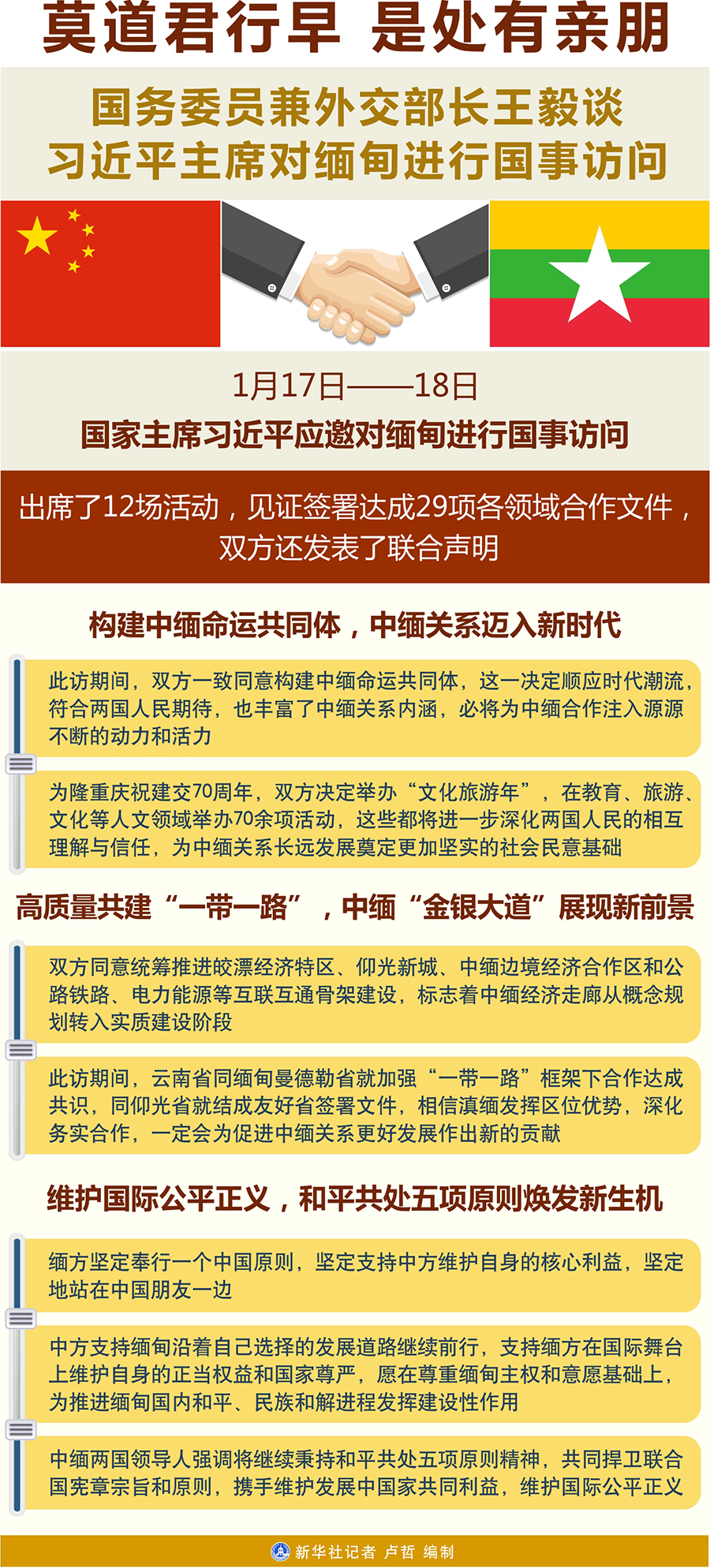
新华社内比都1月18日电 1月17日至18日,国家主席习近平应邀对缅甸进行国事访问。行程结束之际,国务委员兼外交部长王毅向随行记者介绍此访情况。
王毅说,习近平主席新年首访缅甸,是党中央着眼外交全局采取的一次重大周边外交行动,此访时间虽短,但日程紧凑,成果丰硕。习近平主席出席了12场活动,见证签署达成29项各领域合作文件,双方还发表了联合声明。缅方对习近平主席此访期待已久,给予最高礼遇隆重接待。缅甸总统温敏和国务资政昂山素季联袂出席重大活动,缅甸第一、第二副总统及所有内阁成员、联邦议会两院议长以及主要政党负责人悉数出面,陪同习近平主席出席中缅建交70周年系列庆祝活动暨中缅文化旅游年启动仪式。
缅甸各界高度评价习近平主席此访,一致认为,在缅中建交70周年之际,中国国家主席对缅进行国事访问并将缅甸作为新年首访国家,体现了缅中深厚的胞波情谊,开启了两国世代友好新篇章。这是缅中关系史上的重要里程碑,必将产生深远历史影响。国际媒体也高度关注习近平主席此访,普遍认为元首外交引领中缅胞波情谊步入了新时代,“一带一路”建设取得重大进展,中国影响力得到进一步提升。
一、构建中缅命运共同体,中缅关系迈入新时代
王毅说,中缅山水相连,有着2200多公里边境线。两国人民共饮一江水,友好交往跨越千年。缅甸谚语说“同住一村头,同舟共出行”。上世纪60年代,陈毅元帅赋诗“胞波感情重,江水溯源长”。无论是秦汉时期南方丝绸之路上的互通有无,还是上个世纪携手反抗外来的殖民侵略,双方始终互信互帮互助。缅甸是率先承认新中国的不同社会制度国家,也是第一个同新中国签订边界条约的亚洲邻国。建交70年来,无论国际风云如何变幻,双方关系始终坚如磐石,两国的前途命运早已紧密相连。
习近平主席提出推动构建人类命运共同体宏伟倡议,首先要从周边做起。中缅有延绵千年的胞波情谊,有患难与共的优良传统,有全面战略合作伙伴的深厚基础。此访期间,双方一致同意构建中缅命运共同体,这一决定顺应时代潮流,符合两国人民期待,也丰富了中缅关系内涵,必将为中缅合作注入源源不断的动力和活力。
缅各民族、各党派对此反应积极,都表示缅甸全体人民在加强对华友好、深化胞波情谊方面高度一致。温敏总统表示,缅方支持习近平主席倡导构建人类命运共同体,愿同中方积极构建缅中命运共同体,这对缅国家未来发展意义重大。昂山素季国务资政表示,缅中胞波之谊历经时代变幻的考验,只有我们才深知其中的深刻含义。中国一直是我们的好朋友,命运已把我们双方紧紧联系在一起。缅方将与中方继续同甘共苦,构建缅中命运共同体。缅方也愿同中国和世界各国一道共建人类命运共同体。
王毅表示,为隆重庆祝建交70周年,双方决定举办“文化旅游年”,在教育、旅游、文化等人文领域举办70余项活动,这些都将进一步深化两国人民的相互理解与信任,为中缅关系长远发展奠定更加坚实的社会民意基础。
二、高质量共建“一带一路”,中缅“金银大道”展现新前景
王毅说,早在公元前4世纪,中缅两国人民就打通了贯穿川滇缅印的商贸通道,即南方丝绸之路,缅甸朋友称之为“金银大道”。今天的“一带一路”,就是新时代的中缅“金银大道”。缅方是最早响应“一带一路”倡议的国家之一,昂山素季国务资政在2018年就已牵头成立缅甸“一带一路”倡议实施领导委员会并亲任主席。习近平主席同缅方领导人就推进高质量共建“一带一路”进行深入探讨,达成新的重要共识。双方同意统筹推进皎漂经济特区、仰光新城、中缅边境经济合作区和公路铁路、电力能源等互联互通骨架建设,标志着中缅经济走廊从概念规划转入实质建设阶段。一个北起中国云南,经中缅边境南下至曼德勒,再分别延伸到仰光和皎漂,三端支撑、三足鼎立的“人字形”大合作格局呼之欲出。
习近平主席特别强调,中国开展对外合作从不强加于人,反对你输我赢、单边通吃。中方愿同缅方在共建“一带一路”框架下稳步推进中缅经济走廊重点合作项目,尤其要更多惠及当地人民,使民众有更多的获得感和幸福感。缅方领导人表示,缅中在“一带一路”框架下建设缅中经济走廊,对促进缅甸国家发展具有重要意义。希望双方在交通、能源和产能等方面加强合作,惠及民生,关注环保。相信随着合作日益深入,缅中关系必将得到更大发展,期待缅中经济走廊建设结出更多硕果,让缅甸民众得到更多实惠。缅甸国防军总司令敏昂莱也表示,缅军方将做共建“一带一路”的坚定支持者和推动者。随着中缅高质量共建“一带一路”加快推进,成果不断显现,新时代中缅友好合作的“金银大道”必将越走越宽广,越走越光明。
王毅说,中缅经贸合作密切。2019年,在全球经济面临下行压力情况下,中缅双边经贸额实现28.5%增长,其中缅甸商品对华出口同比增长42.8%。缅方愿继续扩大对华贸易,欢迎更多中国投资。中方将进一步扩大进口缅甸优势商品,愿为缅农产品输华、农业技术提升、贸易便利提供更多支持。
中缅有漫长共同边界,特别是云南省与缅甸人文相近,双方边民像亲戚一样长期友好往来,维护了边境稳定,促进了交流合作。此访期间,云南省同缅甸曼德勒省就加强“一带一路”框架下合作达成共识,同仰光省就结成友好省签署文件,相信滇缅发挥区位优势,深化务实合作,一定会为促进中缅关系更好发展作出新的贡献。
三、维护国际公平正义,和平共处五项原则焕发新生机
王毅说,中缅两国在抗击列强侵略殖民、争取民族独立方面有着相似历史境遇,一直相互同情、相互支持。65年前,中缅和印度一起顺应历史潮流,共同倡导互相尊重主权和领土完整、互不侵犯、互不干涉内政、平等互利、和平共处五项原则。这是国际关系史上的重大创举,树立了国家间交往的典范,已成为普遍遵守的国际关系准则和国际法基本原则,为推动建立公正合理的国际关系作出了历史性贡献。
王毅说,当今世界正经历百年未有之大变局,国际社会日益成为你中有我、我中有你的命运共同体,但国际关系中不公正不平等现象依然突出,保护主义、单边主义、霸凌行径逆流而动,包括中缅在内的发展中国家在维护各自主权、安全、发展利益方面面临新的挑战。
两国领导人一起回顾历史,展望未来,交流治国理政经验。习近平强调,各国都有权利选择符合国情的发展道路。中国70年来取得巨大发展成就的实践证明,中国人民选择的发展道路是成功的,我们将继续坚定不移地走下去。对中国的未来,我们充满信心。中国正在决胜全面建成小康社会、决战脱贫攻坚,中方愿同缅方分享脱贫减贫经验,实现社会公平正义。缅方领导人表示,缅方为中国取得的成功感到由衷高兴,相信在习近平主席领导下,中国一定能够成功实现“两个一百年”奋斗目标和中华民族伟大复兴。希望中国能更多同缅甸等发展中国家分享治国理政经验,相信中国的成功经验将为缅甸经济发展、民生改善、脱贫致富提供有效借鉴。
缅方领导人介绍了缅甸在若开邦等问题上的立场,表示,有的国家以人权、民族、宗教问题为借口粗暴干涉别国内政,缅甸决不接受这种施压和干涉。缅方坚持通过和平方式解决本国面临的问题,欢迎中方作为缅方的好朋友继续为推动缅国内和平、民族和解进程发挥建设性作用。昂山素季动情地表示,长期以来,中国在双边和国际层面给予缅方宝贵理解和支持,对此缅甸人民铭记在心。中国的支持不是出于私利,而是为了捍卫公平正义,对于像缅甸这样的小国格外弥足珍贵。缅方坚定奉行一个中国原则,坚定支持中方维护自身的核心利益,坚定地站在中国朋友一边。习近平主席强调,中国坚持和平发展,坚持永不称霸,坚持不干涉别国内政,将继续在国际舞台上为发展中国家仗义执言。中方支持缅甸沿着自己选择的发展道路继续前行,支持缅方在国际舞台上维护自身的正当权益和国家尊严,愿在尊重缅甸主权和意愿基础上,为推进缅甸国内和平、民族和解进程发挥建设性作用。
中缅两国领导人强调将继续秉持和平共处五项原则精神,共同捍卫联合国宪章宗旨和原则,携手维护发展中国家共同利益,维护国际公平正义。新形势下,和平共处五项原则被赋予了新的时代内涵,展现出历久弥新、历久弥深、历久弥坚的勃勃生机。
王毅最后说,莫道君行早,是处有亲朋。新年伊始,习近平主席首访就选择了拥有千年胞波情谊的邻邦,这是中方推动构建人类命运共同体理念在周边落地生根的又一重要实践。中国外交开局精彩。2020年是对中华民族伟大复兴具有里程碑意义的关键之年。我们将更加紧密团结在以习近平同志为核心的党中央周围,深入贯彻落实习近平外交思想,积极践行亲诚惠容周边外交理念,与更多志同道合的国家一道,携手推进构建人类命运共同体的历史进程,为实现“两个一百年”奋斗目标创造更加有利的外部环境,为充满不稳定性的国际局势注入更多正能量。

