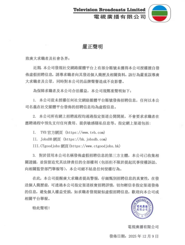
12月12日,香港电视广播有限公司(TVB)在社交平台发布致广大求职者及社会各界的“严正声明”称:
近期,该公司发现社交网络媒体平台上有部分账号未获得该公司授权擅自发布虚假招聘信息,诱导求职者向其发送个人简历及相关资料。该行为严重误导广大求职者及公众,同时对该公司的品牌声誉造成不良影响。
为保障求职者及公司合法权益,公司现郑重明如下:
1.公司从未授权任何社交网络媒体平台账号发布招聘信息,任何以该公司名义在社交媒体平台发布的招聘信息均为虚假信息。
2.公司所有网上招聘流程均通过指定渠道公开开展,不会要求求职者在应聘过程中预先支付任何费用、提供敏感隐私信息等。
3.对于冒用该公司名称发布虚假招聘信息的第三方主体,该公司已收集相关证据,并保留追究其法律责任的全部权利(包括但不限于提起民事侵诉讼、向相关监管部门举报等),公司绝不姑息任何侵权行为。
在此,公司提醒广大求职者提高警惕,仔细甄别招聘信息的真实性,在发送个人简历前,可通过该公司指定渠道核实招聘详情,切勿轻信非指定渠道发布的信息,避免个人权益受损。如求职者发现疑似虚假招聘信息,欢迎向该公司或相关平台举报。


