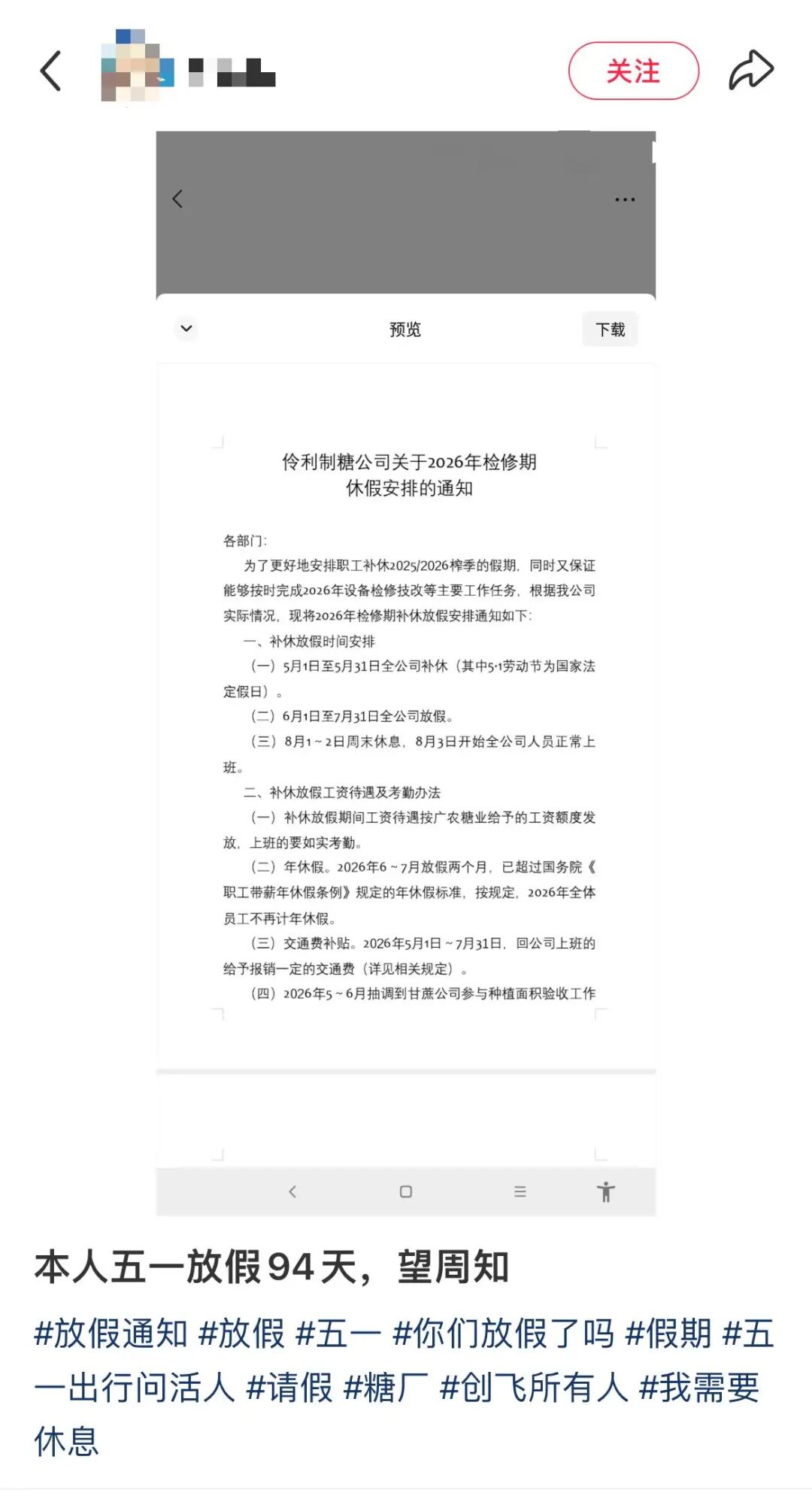
4月28日,广西一名网友发布了《伶利制糖公司关于2026年检修期休假安排的通知》截图。通知内容显示,该公司将于5月1日起正式放假,直至8月2日结束,假期时长共计94天,消息一出迅速引发网友关注。

公司休假安排(图源网络)
这份休假通知明确,为了更好地安排职工补休2025/2026榨季的假期,同时又保证能够按时完成2026年设备检修技改等主要工作任务,根据公司实际情况,2026年检修期补休放假安排通知如下:5月1日至5月31日,全公司补休(其中“五一”劳动节为国家法定节假日);6月1日至7月31日,全公司放假;8月1日至2日为周末休息,8月3日开始全公司人员正常上班。
通知同时说明,补休放假期间,工资待遇按广农糖业给予的工资额度发放,上班的要如实考勤。2026年5月1日—7月31日,回公司上班的给予报销一定的交通费。
长达94天的长假令众多网友羡慕不已,有网友调侃道:“这是什么新型招聘手段吗?能投简历吗?”

网友评论截图
4月29日上午,极目新闻记者致电南宁伶利制糖有限责任公司,一名工作人员表示,放假94天的消息属实,2025/2026榨季从去年11月至今年3月底。
榨季是制糖行业特有的连续性生产周期,通常指甘蔗或甜菜等糖料作物的集中加工期。南宁伶利制糖有限责任公司官方微信2025年12月发布的一条微信里介绍,2025年11月30日,伶利制糖公司隆重举行2025/2026榨季开榨仪式。
据介绍,南宁伶利制糖有限责任公司是南宁糖业全资子公司,其前身为南宁糖业股份有限公司伶利糖厂,于1956年建厂,是广西最早的机械化糖厂之一。经过60多年的技改和扩建,现已发展成为日榨甘蔗7500吨、年产机制糖18万吨以上的大型制糖生产企业,主要产品有“云鸥”牌白砂糖、赤砂糖等。

